EasyManua.ls Logo

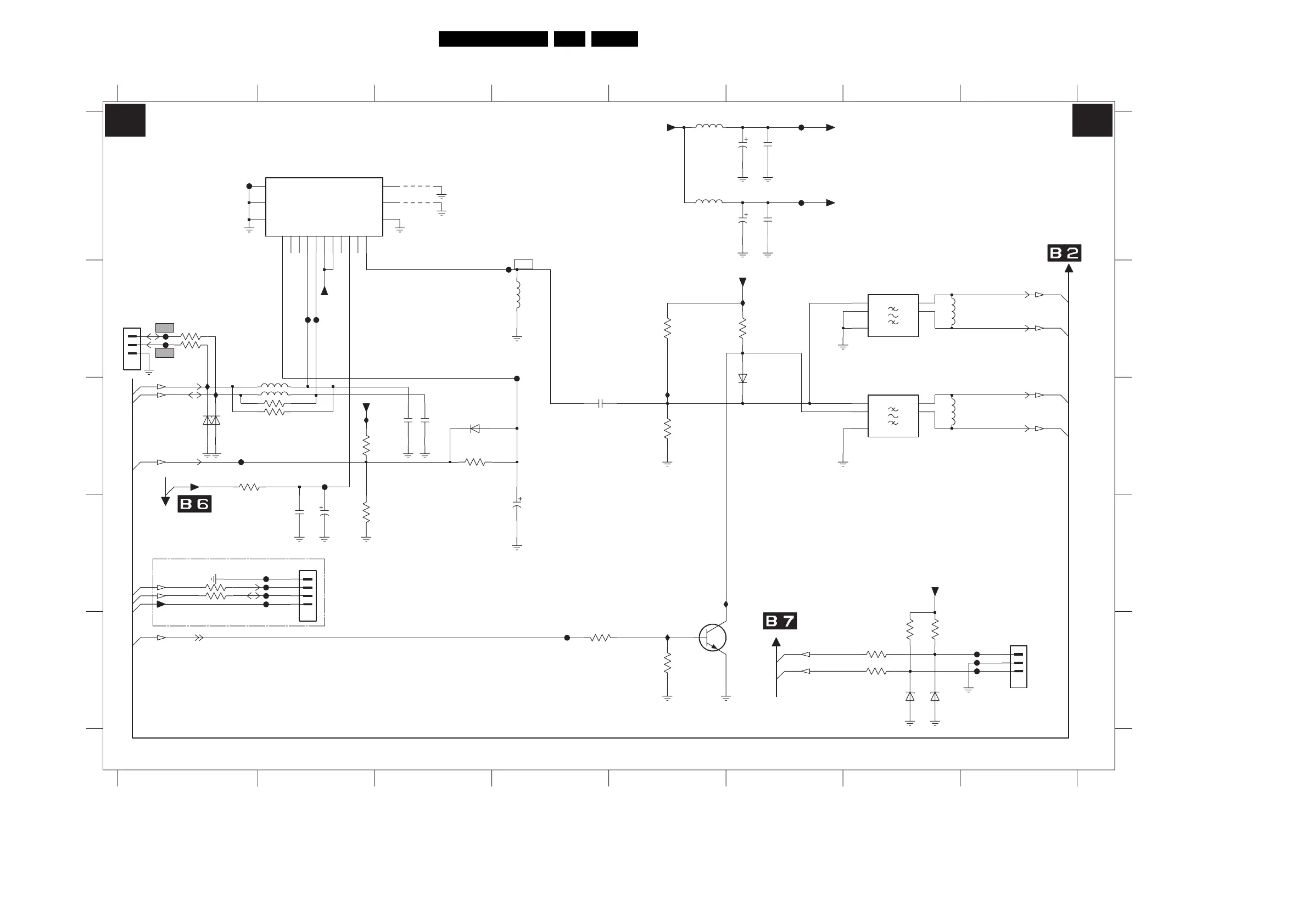
Philips ME6 - SSB: Tuner and if (B1)

Philips ME6
130 pages
Print Icon
To Next Page IconTo Next Page
To Next Page IconTo Next Page
To Previous Page IconTo Previous Page
To Previous Page IconTo Previous Page
Loading...
Circuit Diagrams and PWB Layouts
51LC4.31E AA 7.
SSB: Tuner and IF
I
O2ISWI
O1
GND
I
O2IGND
O1
GND
TUNER & IF (EUROPE ONLY)
5V3
2V6
2V6
7V1
5V3
NC
0V
0V
RES
RES
COMPAIR
FROM SCALER
UART
For ITV Only
RES
1V7
NC
SERVICE
*
*
SERVICE
0V
0V
RES
RES
RES
RES
1 2345678
1 2345678
A
B
C
D
E
A
B
C
D
E
1151 B1
1152 A2
1153 D2
1154 B7
1156 C7
1177 E8
2151 A6
2152 A6
2153 A6
2154 C3
2155 C3
2156 C4
2157 D2
2158 D2
2159 C4
2160 A6
3151 B1
3152 B1
3153 C3
3154 C3
3155 C1
3156 D3
3157 B5
3158 B6
3159 C5
3161 E4
3162 E5
3163 C1
3164 C1
3166 D1
3167 D1
3170 E7
3171 E7
3172 E7
3173 E7
4151 A3
4152 A3
5151 B4
5152 A5
5153 A5
5155 B7
5156 C8
5157 C1
5158 C1
6151 C1
6152 C1
6153 C3
6154 B6
6176 E7
6177 E7
7151 E5
F151 A1
F152 B1
F154 B1
F155 C4
F156 C1
F157 C2
F158 B4
F159 E4
F160 D2
F161 D2
F162 D2
F163 D2
F164 B2
F165 B2
F166 A6
F167 A6
F175 E8
F176 E8
F177 E8
I151 C3
I152 B6
I153 C5
I154 E5
I155 D6
I156 C1
I157 C1
TO/FROM iBOARD
F167
F166
F164 F165
F162
F163
F161
SCL
4
SDA
5
2
TU
F160
11
IFOUT
12
13
14
15
16
17
6
NC1
10
NC2
9
33V
7
5V
ADC
8
1
AGC
3
AS
1152
UV1318ST/AIH-MK3
TUNER
100R
3163
3164
100R
4151
4152
2160
100u
16V
I156
I157
100R
3167
3166
100R
3151
3152
100R
5VSW_a
100R
+VTUN
5VSW_a
5VSW_a
5VSW_b
5VSW_b
2152
10n
16V
100u
2151
3156
1156
OFWK9656M
38M9
3
15
4
+3V3STBY
1
2
3
4
56
1153
F176
F175
F177100R
3172
3173
100R
6176
BZX384-C6V8
BZX384-C6V8
6177
6151 6152
BZX384-C6V8BZX384-C6V8
F159
+3V3STBY
3170
10K
1
2
3
45
10K
3171
1177
1
2
3
45
1151
I154
I155
I153
I152
1K0
3155
3
1
2
5
4
38M9
OFWK3953M
1154
5156
5155
6u8
5153
5151
390n
2153
10n
2156
10n
3161
22K
18K
3162
BC847BW
2K2
3159
1SS356
7151
6154
6K8
3157
3158
10K
3153
2K2
6u8
5152
I151
50V
2u2
2158
2159
22u
16V
6153
BAS316
+5VSW
5158
5157
F156
F152
F154
21552154
22p 22p
F151
F157
F155
F158
47n
2157
10K
3154
SCL
UART_TX
UART_RX
SDA
SEL_IF_SDM
VIF1
VIF2
SIF1
SIF2
RF_AGC
SCL
SDA
IF-TER
G_16210_001.eps
160106
3139 123 6117.2
B1 B1

Table of Contents

Related product manuals