EasyManua.ls Logo

Philips ME6 - SSB: Audio Processing (B5)

Philips ME6
130 pages
Print Icon
To Next Page IconTo Next Page
To Next Page IconTo Next Page
To Previous Page IconTo Previous Page
To Previous Page IconTo Previous Page
Loading...
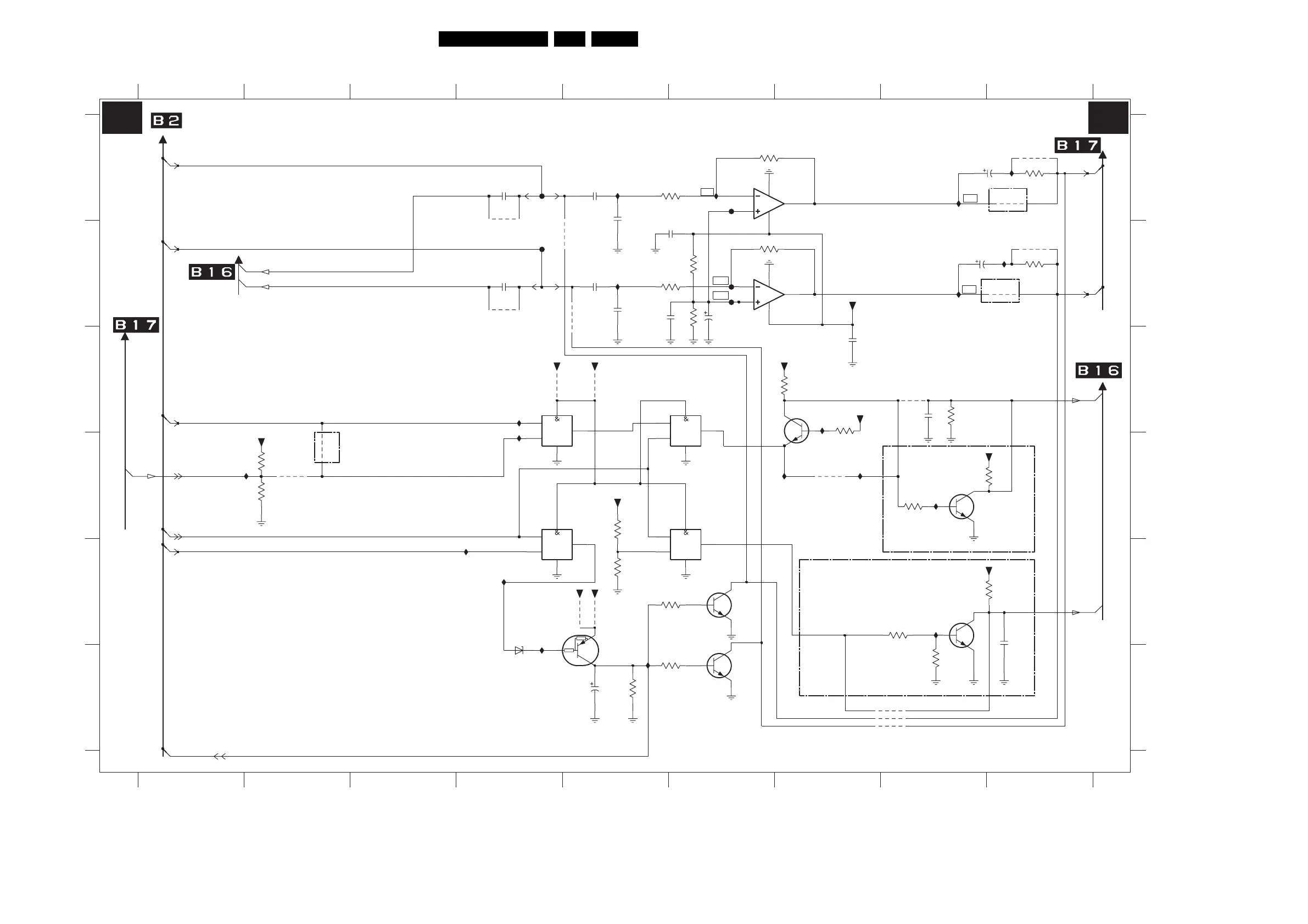
Circuit Diagrams and PWB Layouts
55LC4.31E AA 7.
SSB: Audio Processing
AUDIO PROCESSING
FROM HERCULES
**
**
RES
3.2 TO 4.3V
3V3
ITV ONLY
RES
RES
RES
PDTA143ET
FOR LCD 37" - 50"
FOR LARGE SCREEN 37" - 50"
RES
RES
RES
RES
RES
RES
RES
RES
RES
RES
2V6
2V6
2V6
5V3
2V6
2V6
2V6
5V3
3V4
3V2
5V2
0V
5V
0V
0V
123456789
123456789
A
B
C
D
E
F
A
B
C
D
E
F
2603 A5
2604 A5
2605 B6
2608 B5
2609 B5
2610 B5
2611 B6
2612 E9
2613 C8
2614 C7
2615 A9
2616 A4
2617 B4
2618 B8
2619 F5
3604 A6
3605 A6
3609 B6
3610 B6
3611 B6
3612 B6
3615 C7
3616 E9
3617 D9
3618 C8
3619 D8
3620 E8
3621 F8
3623 F5
3625 C6
3626 D2
3627 D2
3628 D5
3629 E5
3630 E6
3631 F6
3632 A9
3633 B9
4601 D2
4602 C8
4603 F8
4604 A9
4605 B9
4606 D7
4609 A9
4610 B9
4611 B4
4612 B5
4613 D2
4614 F8
4615 F8
4616 C4
4617 C5
4618 A4
4619 B4
4620 E5
4621 E5
6601 E4
7601-1 A7
7601-2 B7
7602-1 C4
7602-2 C5
7602-3 D5
7602-4 D6
7603 E8
7604 D8
7605 E4
7606-1 E6
7606-2 F6
7607 D7
F601 A4
F602 B4
F603 A6
F604 B6
F605 B6
I602 A8
I603 B8
I604 A9
I605 B9
I606 C4
I607 C4
I608 A5
I610 B5
I611 C7
I612 D7
I613 E3
I614 E4
I615 E4
I616 E8
I617 F5
I618 A6
I619 D8
I620 D2
I621 D7
*
*
*
*
*
*
*
*
I620
I621
2619
4606
6.3V
47u
4621
+5V
4620
4619
+3V3STBY
4618
4617
4616
4614
4613
4615
4612
4611
4610
39R
3633
4609
3632
39R
3628
+5V
3629
3631
470R
3630
470R
+5VSW
10K
3627
22K
3626
I619
I618
I616
6601
BZX384-C3V3
I617
I615
I613
I614
I611
I612
I610
4603
I608
3625
3K3
4601
+5VSW
100n
2614
+5VSW
BC847BS
7606-2
7606-1
BC847BS
3623
47K
7605
+3V3SW
3615
10K
2611
100u
16V
22K
3618
2613
1u0
10V
10K
3620
1u0
2612
4602
+5VSW
7607
BC847BW
2609
470p
470p
2604
3621
1
84
TS482IDT
7601-1
3
2
5
6
7
84
TS482IDT
7601-2
F605
F603
F604
2616
2u2
2617
2u2
+3V3STBY
BC847BW
7604
10K
3619
3617
1K0
+3V3STBY
BC847BW
7603
3616
1K0
I607
I604
I606
I605
I603
F601
I602
F602
100K
3611
1u0
2610
2605
1u0
22K3605
22K
22K
3604
3609
100K
3610
3612 22K
7602-4
74HC08PW
12
13
7
14
11
+3V3SW
4
5
7
14
6
14
8
74HC08PW
7602-2
74HC08PW
7602-3
9
10
7
1
2
7
14
3
7602-1
74HC08PW
1u0
2608
2603
1u0
4604
2615
470u 16V
4605
470u
2618
16V
OUT_MUTE
HPIC_RIN
EXT_MUTE
POR_AUDIO
SOUND_ENABLE_1
AUDIO-L
AUDIO-R
POWER_DOWN
SOUND_ENABLE
HP_LOUT
HP_ROUT
HPIC_ROUT
HPIC_LOUT
HP_DET_R_DC
HPIC_LIN
AUDOUTLSL
AUDOUTLSR
G_16210_005.eps
160106
3139 123 6117.2
B5 B5

Table of Contents

Related product manuals