EasyManua.ls Logo

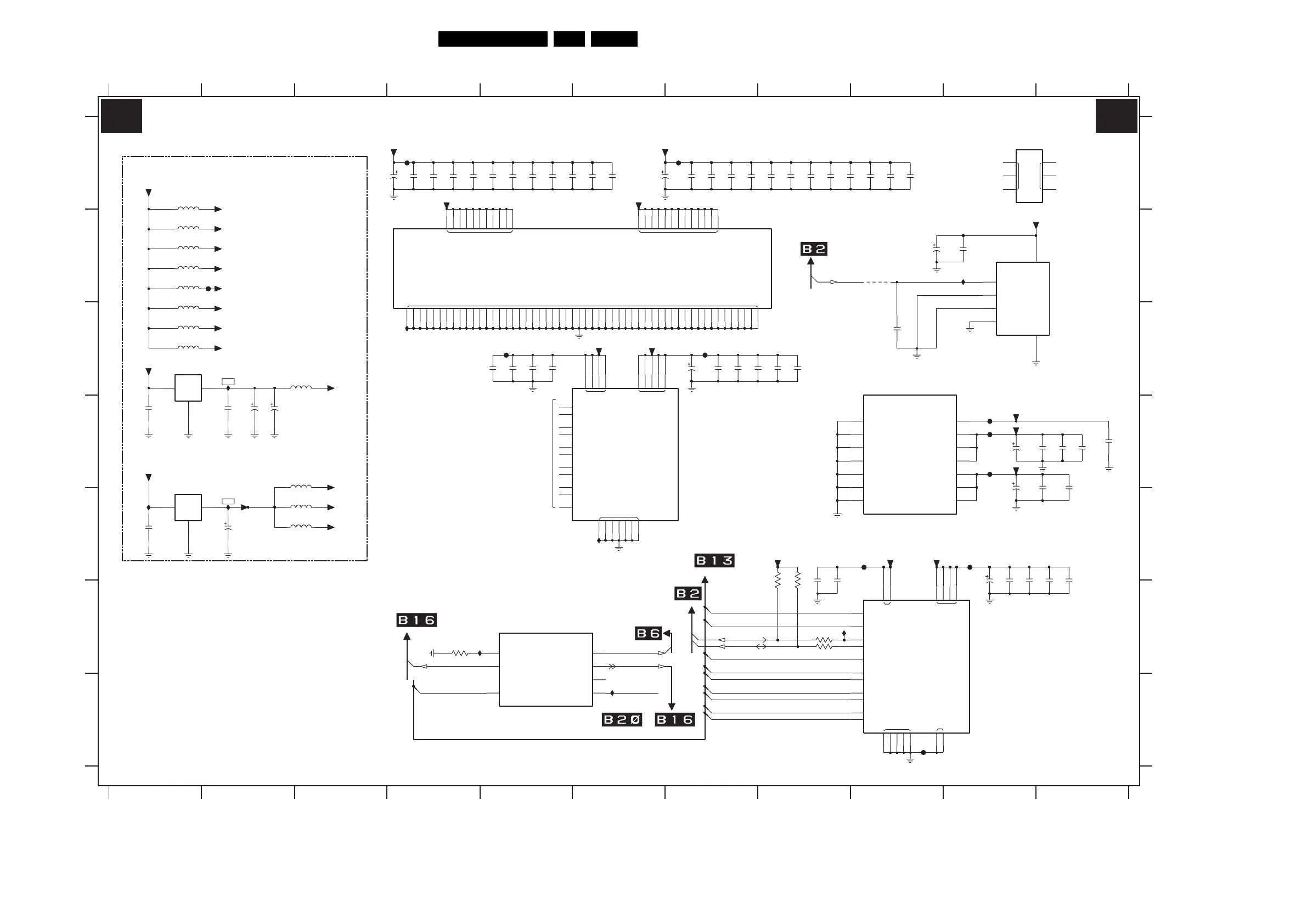
Philips ME6 - SSB: Scaler (B8)

Philips ME6
130 pages
Print Icon
To Next Page IconTo Next Page
To Next Page IconTo Next Page
To Previous Page IconTo Previous Page
To Previous Page IconTo Previous Page
Loading...
Circuit Diagrams and PWB Layouts
59LC4.31E AA 7.
SSB: Scaler
NCNC
LBADC_GND
LBADC_33
DVI_1.8 DVI_3.3
DVI_GND
ADC_3.3
ADC_AGND ADC_DGND
ADC_1.8
COM
OUTIN
COM
OUTIN
D_GND D_GND
D_GND
CORE_1.8
IO_3.3
SCALER
SUPPLY FOR SCALER
NC
NC
NC
NC
NC
NC
(RES)
(RES)
RES
NC
FROM DC-DC CONVERTER
TO MUX-SYNC INTERFACE
HERCULES
TO TOP CONN.
RES
RES
(RES)
NC
GM1501-LF-CF
GM1501-LF-CF
GM1501-LF-CF
GM1501-LF-CF
GM1501-LF-CF
GM1501-LF-CF
GM1501-LF-CF
&
TO PACIFIC-3
F905 D10
F906 D10
F907 D10
F908 E9
F909 E10
F910 G9
I900 C2
I901 E1
I902 E2
I903 G6
I904 F4
I905 C4
I906 E6
I907 F8
I908 B10
3900 F4
3901 E8
3902 E8
3903 F8
3904 F8
4900 B9
5900 A1
5901 B1
5902 B1
5903 B1
5904 B1
5905 C1
5906 C1
5907 C1
5908 C3
5909 D3
5910 E3
5911 E3
7801-1 F9
7801-10 C9
7801-13 B6
7801-14 A10
7801-2 C6
7801-3 B10
7801-7 F5
7900 C1
7901 D1
F900 B2
F901 A4
F902 A7
F903 C5
F904 C7
2927 A9
2928 A9
2929 A9
2930 C5
2931 C5
2932 C5
2933 C5
2934 C7
2935 C7
2936 C7
2937 C8
2938 C8
2939 C8
2940 B10
2941 B10
2942 C9
2945 D10
2946 D11
2947 D11
2948 D11
2949 D11
2950 D10
2951 D11
2952 D11
2953 E8
2954 E8
2955 E10
2956 E10
2957 E11
2958 E11
2959 E11
2960 D2
C
D
E
F
G
2900 D1
2901 D2
2902 D2
2903 E1
2904 E2
2905 A4
2906 A4
2907 A4
2908 A4
2909 A5
2910 A5
2911 A5
2912 A5
2913 A5
2914 A6
2915 A6
2916 A6
2917 A7
2918 A7
2919 A7
2920 A7
2921 A8
2922 A8
2923 A8
2924 A8
2925 A8
2926 A9
1234567891011
1234567891011
A
B
C
D
E
F
G
A
B
I908
I907
2960
100u
16V
100R3904
3903
100R
I905
I906
I903
I904
3900 3K3
PBIAS|GPIO_09
B26
PPWR|GPIO_08
A26
PWM0|GPIO_10
C26
PWM1|GPIO_11
C25
PWM2|GPIO_12
D26
7801-7
DCLK|GPIO_17
AC7
OEXTR
AC16
CTRL
+3V3STBY
39023901
VGA_SDA|GPI_06
N1
+3V3_ADC
BLUEn
B1
BLUEp
B2
GREENn
C1
GREENp
C2
REDn
D1
REDp
D2
SOG
C3
VGA_SCL|GPI_05
N2
B3
C4
D4
E1
E2
E4
A5
B4
AHSYNC
L4
AVSYNC
L3
A3
A4
A2
D3
E3
+3V3_DVI
ANA-IN
7801-1
RX0p
B9
RX1n
A9
RX1p
B10
RX2n
RX2p
A10
B6
RXCn
A6
RXCp
+1V8_DVI
B7
C7
D7
D11
N4
DVI_SCL|GPI_07
N3
DVI_SDA|GPI_08
B11
REXT
B8
RX0n
A8
D9
D10
C6
C8
C9
C10
C11
A7
A11
B5
7801-2
DVI
D6
D8
4900
2942
100n
C12
LBADC_IN1
B12
LBADC_IN2
A12
LBADC_IN3
D12
LBADC_RETURN
+3V3_LBADC
7801-3
ADC
C13D13
A1
C5
D5
AC17
K3
F1
VSSD33_LVDS
AD17
7801-14
NC
LVDSA_GND_3
AC20
LVDSB_3.3_1
AD12
LVDSB_3.3_2
AD13
LVDSB_3.3_3
AC12
LVDSB_GND_1
AC13
LVDSB_GND_2
AC14
LVDSB_GND_3
AC15
VDDD33_LVDS
AE17
LVDSA_3.3_1
AD20
LVDSA_3.3_2
AC21
LVDSA_3.3_3
AC22
LVDSA_GND_1
AD19
LVDSA_GND_2
AC19
+1V8_CORE
DISPLAY PWR
7801-10
I901
+3V3_IO
I900
I902
F900
+3V3_PLL
+3V3SW
+3V3SW
5900
5901
+3V3_ADC
+1V8_ADC
+1V8
+1V8_CORE
5909
5911
+1V8_DVI
5910
16V47u
2904
1
32
2903
100n
7901
LD1086D2T18
+2V5_DDR
5908
16V
100u
29022901
1n0
2
13
100n
2900
+3V3SW
7900
LF25CDT
+3V3_LVDSA
+3V3_LVDSB
+3V3_LVDS
+3V3_DVI
+3V3_IO
+3V3_LBADC
5907
5906
5905
5904
5903
5902
D17
AC8
AC10
D22
D23
W4
Y4
AA4
AB4
AC4
AC6
K14
U12
U13
U14
U15
AD15
K15
L10
L12
L13
K13
R13
R14
R15
R16
R17
T10
T12
T13
T14
T15
K12
P11
P12
P13
P14
P15
P16
P17
R10
R11
R12
M17
N10
N11
N12
N13
N14
N15
N16
N17
P10
L14
L15
L17
M10
M11
M12
M13
M14
M15
M16
B13
U16
U17
K11
K16
K17
L11
L16
T11
T16
T17
A13
7801-13
SUPPLY
K10
U10
U11
F903
F908
F907
F902
F905
F906
F901
F910
F904
F909
2940
47u 16V
2941
100n
100n
2949
100n
2952
+3V3_LVDS
+3V3_LVDSB
16V22u
2950
100n
2951
2948
100n
+3V3_LVDSA
2945
22u 16V 100n
29472946
100n
+1V8_ADC
100n
2953 2954
100n
16V
2955
2958
100n
22u
2956
100n 100n
2957
100n
2933
2959
100n100n
29322931
100n100n
2930
16V47u
2934 2938
100n
2939
100n100n
29372936
100n100n
2935
100n
2915
16V
100u
2905
100n
2916
2914
100n100n
29132912
100n100n
29112910
100n100n
2909
100n
2908
100n100n
2906 2907
+3V3_IO
100n
2918
100n
29292928
100n100n
29272926
100n100n
2925
100n
2923 2924
100n
2922
100n100n
29212920
100n100n
2919
+1V8_CORE
16V
100u
2917
SOG
R_PR+
R_PR-
G_Y+
G_Y-
B_PB+
B_PB-
HD_FILTER
BU_LHT_ADJ2
PANEL-PWR-CTL
LAMP_ON_OFFFAN_SPEED
AVSYNC
AHSYNC
SDA
SCL
KEYBOARD
G_16210_008.eps
160106
3139 123 6117.2
B8 B8

Table of Contents

Related product manuals