EasyManua.ls Logo

Pioneer PDP-5016HD - Drive Assy (Pdp-4216 Hd)

Pioneer PDP-5016HD
234 pages
To Next Page IconTo Next Page
To Next Page IconTo Next Page
To Previous Page IconTo Previous Page
To Previous Page IconTo Previous Page
Loading...
PDP-5016HD
58
1234
1234
C
D
F
A
B
E
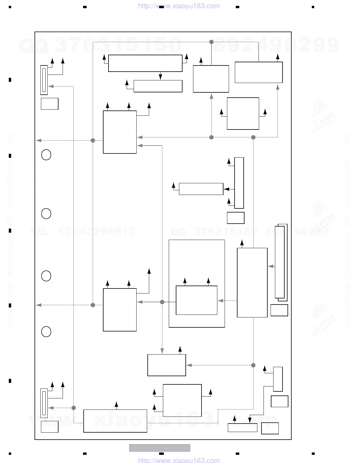
3.8 42 Y DRIVE ASSY (PDP-4216HD)
Y2
Y3
Y6
Y5
Y4
Y1
IC5V
Drive Signal
Vprst
Vprst
PSUS
PSUS
VH
VH VSUS
+5V +16.5V
+16.5V
VSUS
IC5V
VH
IC2252
Mask
Mod.
Vprst Reg.
+ Reset
Block
Offset
Block
VOFS
DC/DC
Conv.
+5V
+5V
+16.5V
+5V
+5V
+16.5V
+16.5V
+16.5V
Scan Signal
60V
IC5V
IC5V
+5V
VOFS
VOFS
VSUS
+16.5V
SUSOUT
+6.5V
+5V
VF
VSUS
IC2253
Mask
Mod.
IC2101
DK Mod.
Resonance
Block
Logic
Block
Regulator
Soft-D
Block
IC5V/VF
DC/DC
Conv.
Photo Coupler
Block
VH DC/DC Conv.
w
w
w
.
x
i
a
o
y
u
1
6
3
.
c
o
m
Q
Q
3
7
6
3
1
5
1
5
0
9
9
2
8
9
4
2
9
8
T
E
L
1
3
9
4
2
2
9
6
5
1
3
9
9
2
8
9
4
2
9
8
0
5
1
5
1
3
6
7
3
Q
Q
TEL 13942296513 QQ 376315150 892498299
TEL 13942296513 QQ 376315150 892498299
http://www.xiaoyu163.com
http://www.xiaoyu163.com

Table of Contents

Related product manuals