EasyManua.ls Logo

Pioneer PDP-5016HD - MAIN DRIVE and 50 Y SUB DRIVE ASSYS (PDP-5016 HD)

Pioneer PDP-5016HD
234 pages
To Next Page IconTo Next Page
To Next Page IconTo Next Page
To Previous Page IconTo Previous Page
To Previous Page IconTo Previous Page
Loading...
PDP-5016HD
64
1234
1234
C
D
F
A
B
E
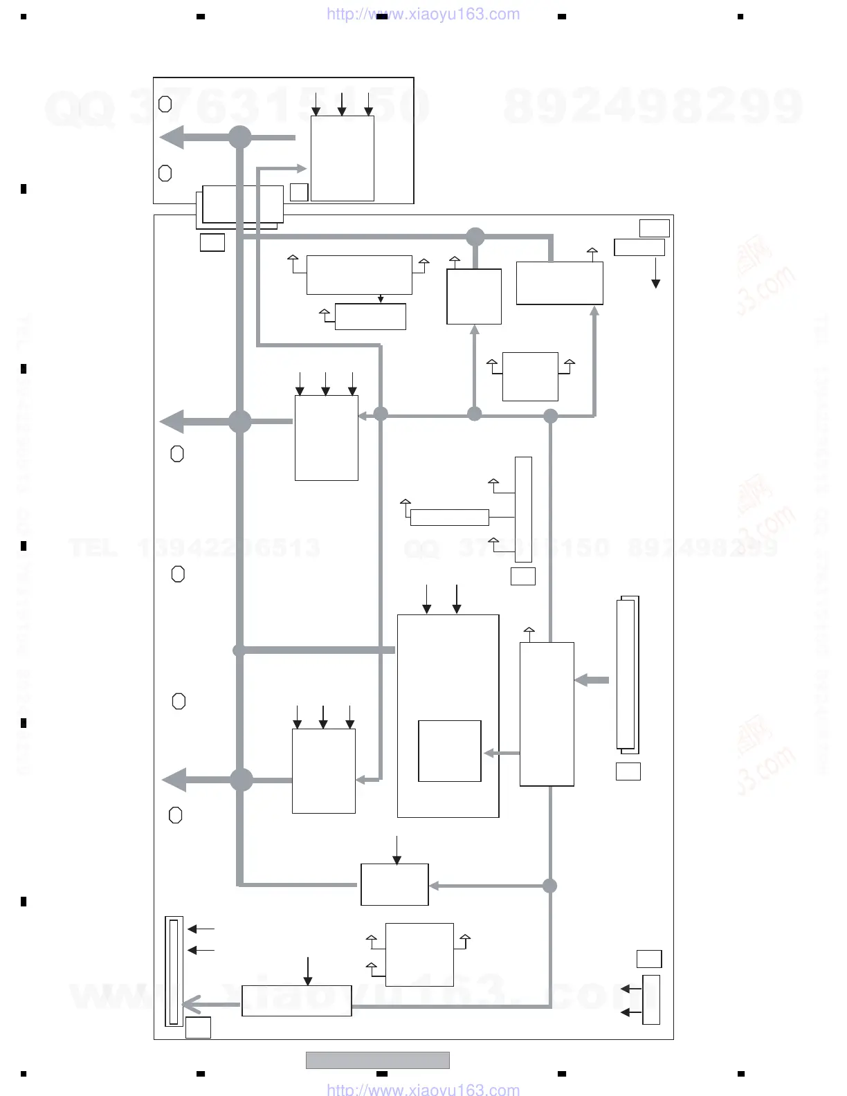
3.12 50Y MAIN DRIVE and 50Y SUB DRIVE ASSYS (PDP-5016HD)
OFFSET
BLOCK
Y4
Y2
PSUS
PSUS
Scan Signal
Drive Signal
50Y MAIN DRIVE ASSY
RESONANCE
BLOCK
+RESET
BLOCK
+5V +16.5V
DK MOD.
(IC2107)
+5V
VH
IC5V
+5V
REGULATOR
+16.5V
VH
+16.5V
VOFS
DC/DC
CONV.
VOFS
+16.5V
IC5V
IC5V/VF
DC/DC
CONV.
VF
VSUS
VSUS
VOFS
VH DC/DC
CONV.
Vprst
Vprst Reg.
Vprst
Photo Coupler
BLOCK
IC5V
60V
+16.5V
SOFT-D
BLOCK
Y12
Y5
Y1
+6.5V
Y8
Y9
60V
5V
MASK
BLOCK
+5V +16.5VVSUS
MASK
BLOCK
+5V +16.5VVSUS
MASK
BLOCK
+5V +16.5VVSUS
PSUS
50Y SUB DRIVE ASSY
LOGIC
BLOCK
w
w
w
.
x
i
a
o
y
u
1
6
3
.
c
o
m
Q
Q
3
7
6
3
1
5
1
5
0
9
9
2
8
9
4
2
9
8
T
E
L
1
3
9
4
2
2
9
6
5
1
3
9
9
2
8
9
4
2
9
8
0
5
1
5
1
3
6
7
3
Q
Q
TEL 13942296513 QQ 376315150 892498299
TEL 13942296513 QQ 376315150 892498299
http://www.xiaoyu163.com
http://www.xiaoyu163.com

Table of Contents

Related product manuals