EasyManua.ls Logo

Pioneer VSA-E03 - Page 9

Pioneer VSA-E03
61 pages
Print Icon
To Next Page IconTo Next Page
To Next Page IconTo Next Page
To Previous Page IconTo Previous Page
To Previous Page IconTo Previous Page
Loading...
VSA-E03
9
A
B
C
D
5
678
5
6
7
8
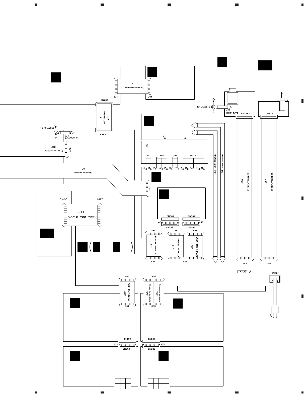
R.C.SP.
CONNECT ASSY
(AWX7286)
F
REAR SP ASSY
(AWX7251)
H
FRONT LARGE ASSY
(AWX7245)
G
F.SP.
CONNECT ASSY
(AWX7285)
E
BARRIER ASSY
(AWX7284)
L
TRANS 2 ASSY
(AWX7292)
J
TRANS 1 ASSY
(AWX7287)
K
POWER SW
ASSY
(AWX7222)
HEADPHONE
ASSY
(AWX7230)
C
FRONT ASSY
(AWX7439)
B
I
J52 J51
AMP ASSY
(AWX7446)
D
D
1/2, 2/2
D
FET ASSY
(AWX7228)
POWER TRANSFORMER (T1)
(ATS7242)
AC POWER CORD
HYXJI and HYXJIGR
TYPES : VDG1061
HVXJI TYPES : VDG1063
FU1 REK-104 (T2.5A)
AC220-230V
MECH SW
ASSY
(AWX7247)
MB
MA

Other manuals for Pioneer VSA-E03

Related product manuals