EasyManua.ls Logo

Pioneer VSA-E03 - Page 8

Pioneer VSA-E03
61 pages
Print Icon
To Next Page IconTo Next Page
To Next Page IconTo Next Page
To Previous Page IconTo Previous Page
To Previous Page IconTo Previous Page
Loading...
VSA-E03
8
A
B
C
D
1
23
4
1234
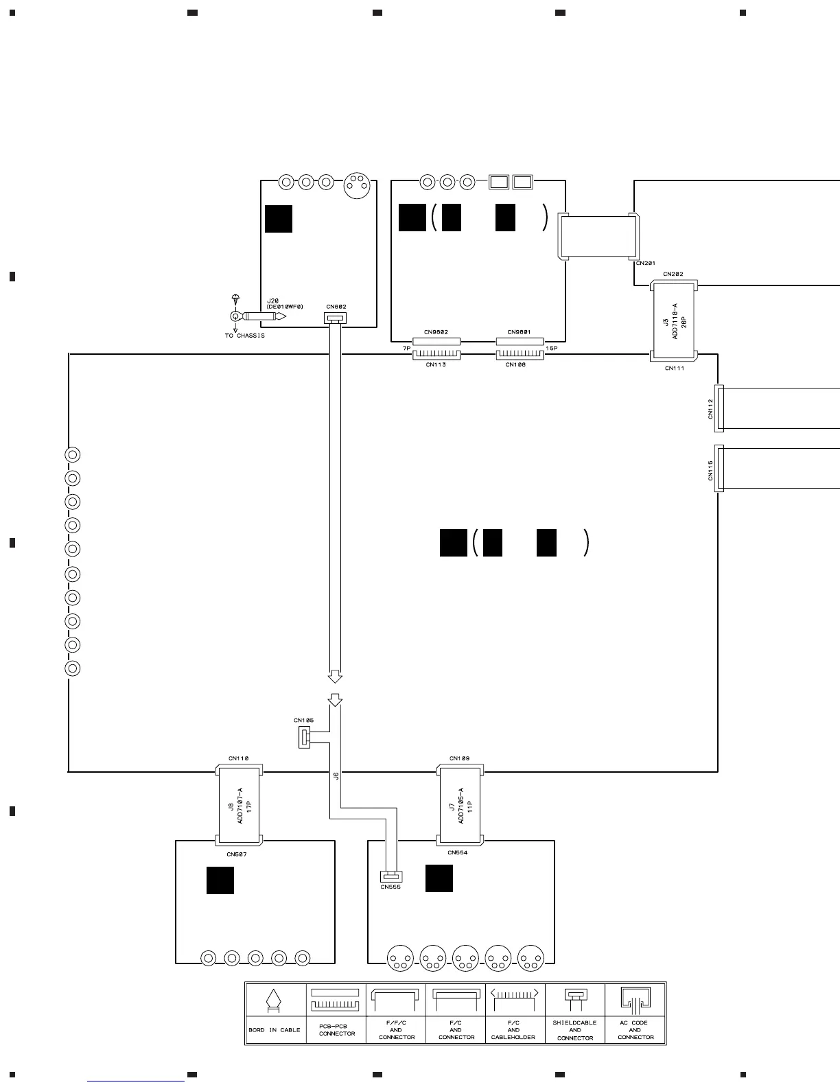
3.2 OVERALL WIRING CONNECTION DIAGRAM
2/2
INPUT ASSY
(AWX7438)
A
VIDEO ASSY
(AWX7441)
N
SVIDEO ASSY
(AWX7450)
O
FRONT VIDEO
ASSY
(AWX7241)
P
DOLBY DIGITAL
ASSY
(AWX7196)
A
1/2,
A
3/3
Q
Q
1/3-
Q
CN9371
J4
15P

Other manuals for Pioneer VSA-E03

Related product manuals