EasyManua.ls Logo

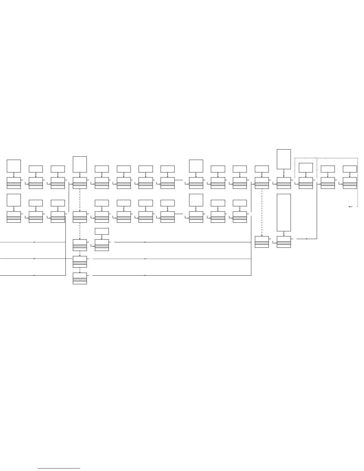
PR PReasy 4116 - Page 14

PR PReasy 4116
Print Icon
To Next Page IconTo Next Page
To Next Page IconTo Next Page
To Previous Page IconTo Previous Page
To Previous Page IconTo Previous Page
Loading...
0
ON.DEL
Txt 25
3600
0000
1 2
NONE
ERR.ACT
Txt 24
HOLD
CLOS
OPEN
NONE
1 2
3
0
OFF.DEL
Txt 26
3600
0000
1 2
3
0
ON.DEL
Txt 32
3600
0000
1 2
NONE
ERR.ACT
Txt 31
HOLD
CLOS
OPEN
NONE
1 2
3
0
OFF.DEL
Txt 33
3600
0000
1 2
3
3
3
N.O.
R2.CONT
Txt 20
3
N.O.
N.C.
1 2
50.0
R2.SETP
Txt 21
9999
-1999
1 2
3
INCR
ACT.DIR
Txt 22
INCR
DECR
1 2
3
1.0
R2.HYST
Txt 23
250.0
0.1
1 2
3
SETP
R2.FUNC
Txt 19
SETP
WIND
ERR
POW
OFF
1 2
3
O.I.W
R2.CONT
Txt 27
3
O.I.W
C.I.W
1 2
60.0
SETP.LO
Txt 29
9999
-1999
1 2
3
70.0
SETP.HI
Txt 28
9999
-1999
1 2
3
1.0
R2.HYST
Txt 30
250.0
0.1
1 2
3
WIND
R2.FUNC
Txt 19
3
OPEN
ERR.ACT
Txt 34
3
CLOS
OPEN
1 2
ERR
R2.FUNC
Txt 19
3
POW
R2.FUNC
Txt 19
OFF
R2.FUNC
Txt 19
3
3
1.3
1.3
1.3
0
ON.DEL
Txt 25
3600
0000
1 2
NONE
ERR.ACT
Txt 24
HOLD
CLOS
OPEN
NONE
1 2
3
0
OFF.DEL
Txt 26
3600
0000
1 2
3
0
ON.DEL
Txt 32
3600
0000
1 2
NONE
ERR.ACT
Txt 31
HOLD
CLOS
OPEN
NONE
1 2
3
0
OFF.DEL
Txt 33
3600
0000
1 2
3
3
3
CURR
ANA.OUT
Txt 36
VOLT
CURR
1 2
3
4-20
O.RANGE
Txt 37
S20-4
20-4
20-0
S4-20
4-20
0-20
1 2
3
Volt
ANA.OUT
Txt 36
3
0-10
O.RANGE
Txt 39
10-2
10-0
5-1
5-0
1-0.2
1-0
2-10
0-10
1-5
0-5
0.2-1
0-1
1 2
3
23mA
OUT.ERR
Txt 38
23mA
0/3.5mA
NONE
1 2
3
0.0
OUT.LO
Txt 41
4172
-328
1 2
3
150.0
OUT.HI
Txt 42
4172
-328
1 2
3
1.3
1.4 1.4
1.3
1.3
24
25
Til normal-
tilstand 1.0

Table of Contents

Related product manuals