EasyManua.ls Logo

Prochem PEAK - Chemical Injection System

Prochem PEAK
101 pages
Print Icon
To Next Page IconTo Next Page
To Next Page IconTo Next Page
To Previous Page IconTo Previous Page
To Previous Page IconTo Previous Page
Loading...
OPERATION
PEAK 86037220 05/22/08
3-9
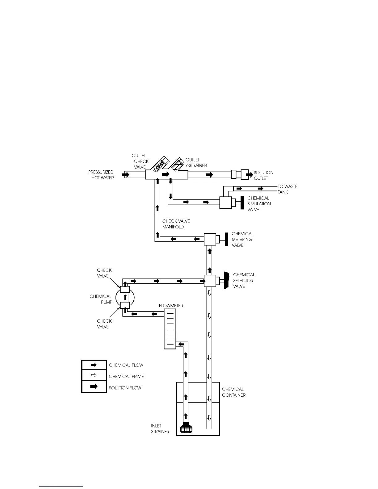
CHEMICAL INJECTION SYSTEM
The chemical injection system is unique in that it
utilizes the pressure spikes generated by the high-
pressure water pump to move chemical into the
main pressure stream. The high pressure spikes
move the diaphragm in the chemical pulse pump
forcing small amounts of liquid chemical to be
moved in a single direction of flow with the aid of two
check valves.
The chemical is picked up from the container and
fed through the flow meter to the chemical pulse
pump where it is pressurized.

Table of Contents

Related product manuals