EasyManua.ls Logo

Rangemaster PROPL60NGFSS/C - 9 Circuit Diagram

Rangemaster PROPL60NGFSS/C
40 pages
Print Icon
To Next Page IconTo Next Page
To Next Page IconTo Next Page
To Previous Page IconTo Previous Page
To Previous Page IconTo Previous Page
Loading...
27
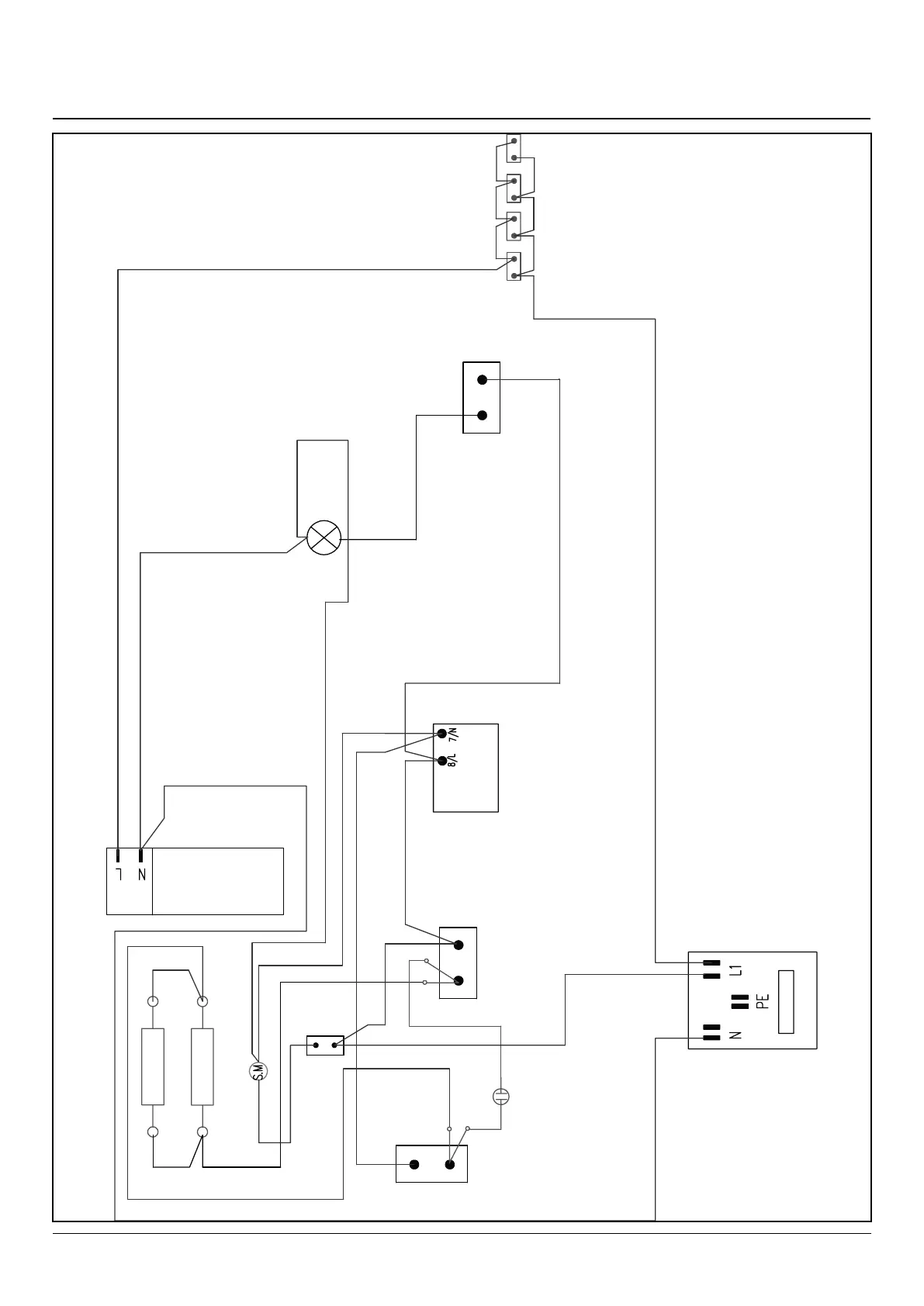
9. Circuit Diagram
DocNo.090-0002 - Circuit diagrams - 90 ceramic GENERIC
Grill
Upper
Black
Black
Black
Limiter
Thermostat
Thermostat
Lamp
Brown
Blue
Blue
Brown
Brown
Brown
Brown
Digital Timer
Brown
Brown
Brown
Brown
Microswitch
Blue
Blue
Blue
Blue
Blue
Oven Lamp
Oven Lamp Button
Grey
Blue/White
Blue/White
Igniter
Blue/White
Grill Microswitch
Terminal Box

Related product manuals