EasyManua.ls Logo

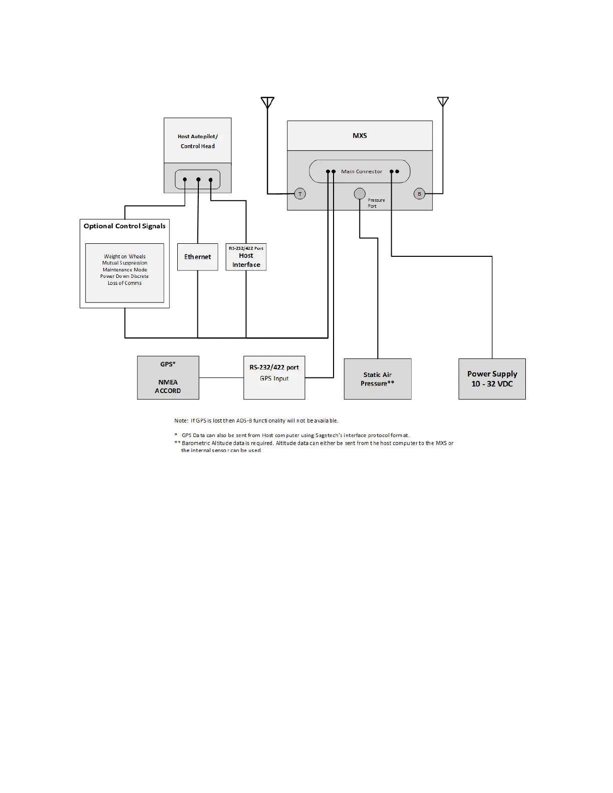
Sagetech MXS - Figure 3-1 Diagram of MXS Maximum Mode C;Mode S Installation

Sagetech MXS
56 pages
Print Icon
To Next Page IconTo Next Page
To Next Page IconTo Next Page
To Previous Page IconTo Previous Page
To Previous Page IconTo Previous Page
Loading...
MXS System Description and Installation Manual UM06945
© Sagetech Avionics 2022 Proprietary Confidential Page 15 of 56
Figure 3-1 Diagram of MXS Maximum Mode C/Mode S Installation

Table of Contents