EasyManua.ls Logo

Samsung DMS2.5 - When the SD Card Is Not Doing Backup Data

Samsung DMS2.5
32 pages
Print Icon
To Next Page IconTo Next Page
To Next Page IconTo Next Page
To Previous Page IconTo Previous Page
To Previous Page IconTo Previous Page
Loading...
Troubleshooting
5-8 Samsung Electronics
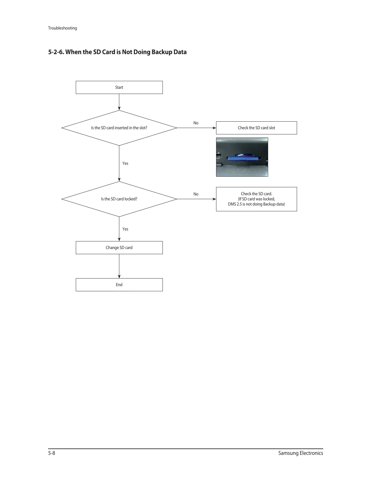
5-2-6. When the SD Card is Not Doing Backup Data
Check the SD card slot
Start
Yes
Yes
No
Is the SD card inserted in the slot?
Check the SD card.
(If SD card was locked,
DMS 2.5 is not doing Backup data)
No
Is the SD card locked?
Change SD card
End
All manuals and user guides at all-guides.com

Related product manuals