EasyManua.ls Logo

Sanyo PLC-XE33

Sanyo PLC-XE33
110 pages
To Next Page IconTo Next Page
To Next Page IconTo Next Page
To Previous Page IconTo Previous Page
To Previous Page IconTo Previous Page
Loading...
-55-
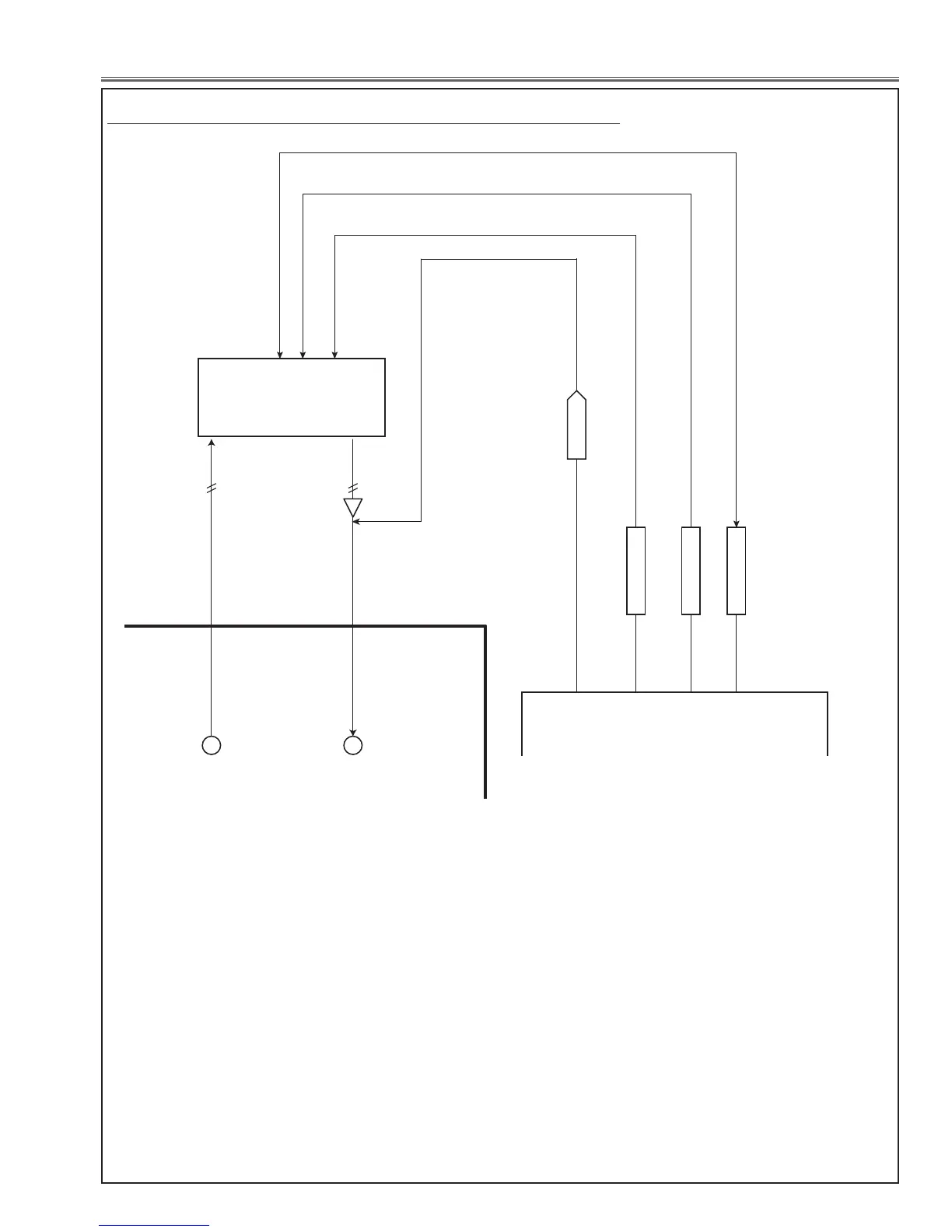
Chassis Block Diagrams
PC
AUDIO-IN
IC5001
Audio Control
<NJM1156AVM>
AV
MAIN
L,R 1, 10
4
5
6
AUDIO
OUT
L,R 2, 9
Q5061/Q5062
IC301
SCALER
267
1
347
278
MUTE
Mute On: H
Audio_CE
Audio_CL
Audio_DI
Audio circuit

Table of Contents

Other manuals for Sanyo PLC-XE33

Related product manuals