EasyManua.ls Logo

Sanyo PLC-XE33

Sanyo PLC-XE33
110 pages
To Next Page IconTo Next Page
To Next Page IconTo Next Page
To Previous Page IconTo Previous Page
To Previous Page IconTo Previous Page
Loading...
-57-
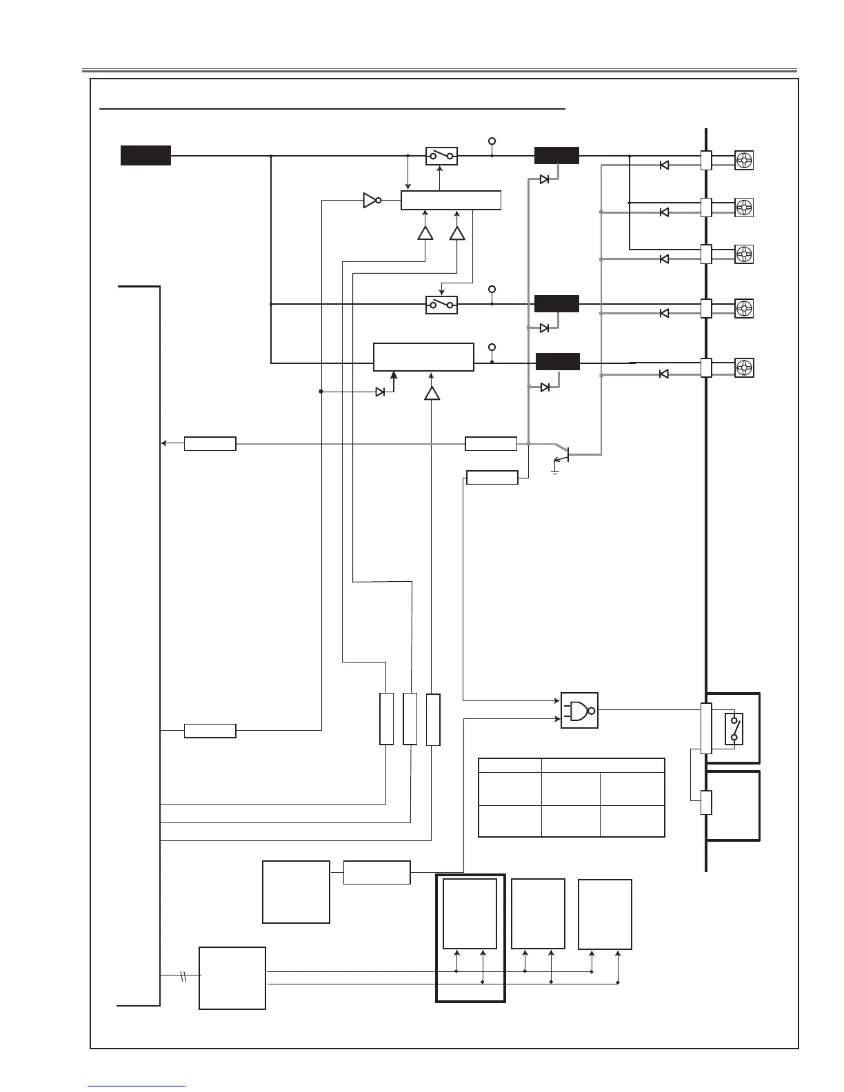
Chassis Block Diagrams
Q3601
D3623
D3622
SW902
LAMP
COVER
LAMP
BALLAST
BOARD
K6E
K6G
K6S
FN003
FN004
FN005
1
2
1
2
1
2
D3621
D3628
K6P
FN001
1
2
1
12
2
109
2 1
IC7811
S16V
FAN_A
FAN_B
Q7812
TPFANA
Q7813
Q7801
Q7862
Q7864
P_FAIL
FAN_SW1
D3613
D3614
IC8821
TEMP.
SENSOR2
<ADT75BRMZ>
2 1
IC8811
TEMP.
SENSOR1
<MCP9801T-M>
MAIN
FAN_CON_B
FAN_CON_A
Power-On:H
IC4891
NAND
1
2
4
215
190
212, 293
Power Error: On
P_Fail: H
SIGNAL/MODE
POWER-ON STAND-BY
H L
NORMAL ERROR
H L
FAN_SW1
P_FAIL
P_FAIL
FAN_ERR
TPFANB
K8S
K8H
3
1
4
IC301
SCALER
<PW190>
SCL0
SDA0
30
128
2 1
IC8831
TEMP.
SENSOR3
<ADT75BRMZ>
D3626
K6K
FN002
6 8
TPFANC
IC7841
Regulator
1
1
2
FAN_C
Q7842
FAN_CON_C
374
LAM_SCI
IC9885
SUB CPU
D3644
R/C
D7802
Fan control circuit

Table of Contents

Other manuals for Sanyo PLC-XE33

Related product manuals