EasyManua.ls Logo

Selve i-R Timer Plus - Programmierung; BETRIEBSMODUS (Menüübersicht); UHR;DAT (Uhrzeit und Datum Einstellen)

Selve i-R Timer Plus
Print Icon
To Next Page IconTo Next Page
To Next Page IconTo Next Page
To Previous Page IconTo Previous Page
To Previous Page IconTo Previous Page
Loading...
D
Programmierung
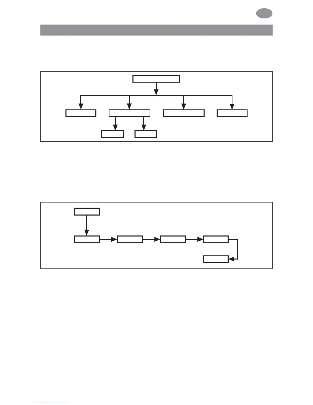
BETRIEBSMODUS (Menüübersicht)
1. Drücken Sie die MENUE-Taste, bis UHR/DAT erscheint.
2. Um weitere Menüs auszuwählen, drücken Sie die +/- Tasten.
3. Drücken Sie die MENUE-Taste, um in den Betriebsmodus zu
gelangen.
UHR/DAT (Uhrzeit und Datum einstellen)
1. Drücken Sie die MENUE-Taste, bis UHR/DAT erscheint.
2. Mit OK kommen Sie in den Menüpunkt Uhrzeit.
3. Stellen Sie jetzt mit der +/- Tasten die aktuelle Uhrzeit ein.
4. Ist die Uhrzeit eingestellt, bestätigen Sie mit OK.
5. Verfahren Sie mit der Einstellung JAHR, MONAT und TAG wie
oben beschrieben.
6. Drücken Sie die MENUE-Taste, um in den Betriebsmodus zu
gelangen.
Programmierung
19
M
+/-+/-+/-
+/-
UHR/DAT PROGRAMM EINSTELLUNG FUNKTION
PROG 1 PROG 2
BETRIEBSMODUS
UHR/DAT
UHR/DAT
OK OK OK OK OK
+/-+/-+/-+/-
MONATJAHRUHRZEIT TAG

Table of Contents