EasyManua.ls Logo

Sharp AR-5520D - PERIPHERAL DEVICES AND SUPPLIES; PERIPHERAL DEVICES

Sharp AR-5520D
94 pages
Print Icon
To Next Page IconTo Next Page
To Next Page IconTo Next Page
To Previous Page IconTo Previous Page
To Previous Page IconTo Previous Page
Loading...
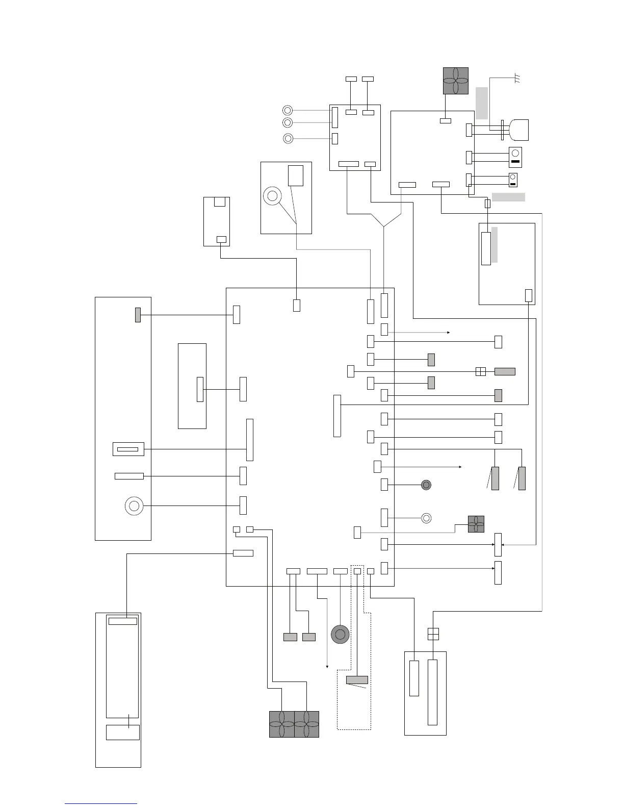
AR-5520 ELECTRICAL SECTION 13-2
2.Actual wiring diagram
ACTUAL WIRING DIAGRAM 1/7
OPE-MCU FFC
DUP P-OUT
HARNESS
GP1S58
GP1S58
DRUM SW
HARNESS
FUSING HARNESS
VLR-02V
HL HARNESS
D2X GP1A73 GP1S58 GP1S73
VLR-02V
FE4-32-S15D3-FA
D-SUB25
B03B-PH
(RED)
04FE-BT-VK-N
(WHITE)
B04B-PH
(WHITE)
B04B-PASK×2(WHITE)
22FMN-BTRK-A(BLACK)
B6B-PH
(WHITE)
B12B-XASK-1
B5B-PH
(WHITE)
B3B-PH
(WHITE)
B3B-PH
(BLACK)
B04B-PASK
(WHITE)
B4B-PH
(WHITE)
B05B-PASK
(WHITE)
B2P-VH
(WHITE)
B13B-PH
(WHITE)
B3P-VH
(WHITE)
B3B-PH
(WHITE)
B3B-PH
(BLACK)
B4B-PH
(WHITE)
B2B-XH-A-S
(WHITE)
B2B-XH-A-K
(BLACK)
B2B-XH-A-R
(RED)
B3B-PH
(RED)
B4B-PH
(RED)
B12B-PASK
(WHITE)
B22B-PUDSS-1
(WHITE)
B20B-PUDSS-1
(WHITE)
THERMISTER
HEATER LAMP
DRUM INITIAL SW
CRU MODEL ONLY
DUP MOTOR
OPTION COIN VENDER
PAPER OUT
SENSOR
DUP
SENSOR
COOLING FAN
COOLING FAN
COPY OP PWB
22FMN
(BLACK)
OPERATION PANEL
MIRROR MOTOR
OPTICAL BASE PLATE
COPY LAMP
CCD PWB
CCD-MCU FFCCL FFC
FFC 1mm
MIRROR HP SENSOR
SCANNER HP HARNESS
USB PWB
GP1S58
SPF UN
SPF GROUND WIRE
ORIGINAL TRAY HARNESS
SENSOR HARNESS
B06B-PARK
(RED)
USB2.0
APC-BD-
PWB
POLYGON
(UNIFICATION)
MOTOR
LSU
HVU
BIAS
B07B-PARK
(RED)
TC
BC
MCFBGRIDMC
POWER PWB
B15B-XASK-LF
(WHITE)
AC CORD
B03B-XASK-
LF
(WHITE)
B04P-VL-
LF (WHITE)
B2P3-VH-LF
(WHITE)
INLET HARNESS
230V ONLY
AC SWITCH
DEHUMIDIFIER
HEATER
SWITCH
1st TRAY
TRAY DEHUMIDIFIER
HEATER
JAPAN ONLY
OR
2nd TRAY
OR
MULTI CASETTE
P-IN HARNESS
PSOL
HAND SOLENOID HARNESS
PICK UP
SOL
HANDEMPHARNESS
CASSETTE EMP
HARNESS
CASSETTE SW
HARNESS
FRONT COVER SWITCH
SIDE COVER SWITCH
AUDITOR
OPTION
TONER
MOTOR
MAIN
MOTOR
DV UNIT
SRU
CRM MCU
HARNESS
DEV HARNESS
18
22
22
4
4
6
12
5
3
3
4
46
2
13
SIDE COVER SW
HARNESS
22
3
20
3
3
2
PALR-02V
PAP-02V-S
3
2
2
2
AC SW HARNESS
PS HARNESS
B02P-VT-LF
B02P-NV
B02P-NV
(RED)
B3P-VH(BLACK)#250
#250
15
7
22
LSU-MCU
HARNESS
B06B-PASK
USB INTERFACE
HARNESS
(WHITE)
5
3
B26B-PUDSS
(WHITE)
32
4
4
BC HARNESS
TC HARNESS
MC HARNESS
GB
.
MCFB HARNESS
DH PS HARNESS
MAIN MOTOR
HARNESS
B03P-VL-LF(WHITE)
B3B-PH
(BLACK)
OZON FAN
MCU-PWB
JAPAN ONLY

Other manuals for Sharp AR-5520D

Related product manuals