EasyManua.ls Logo

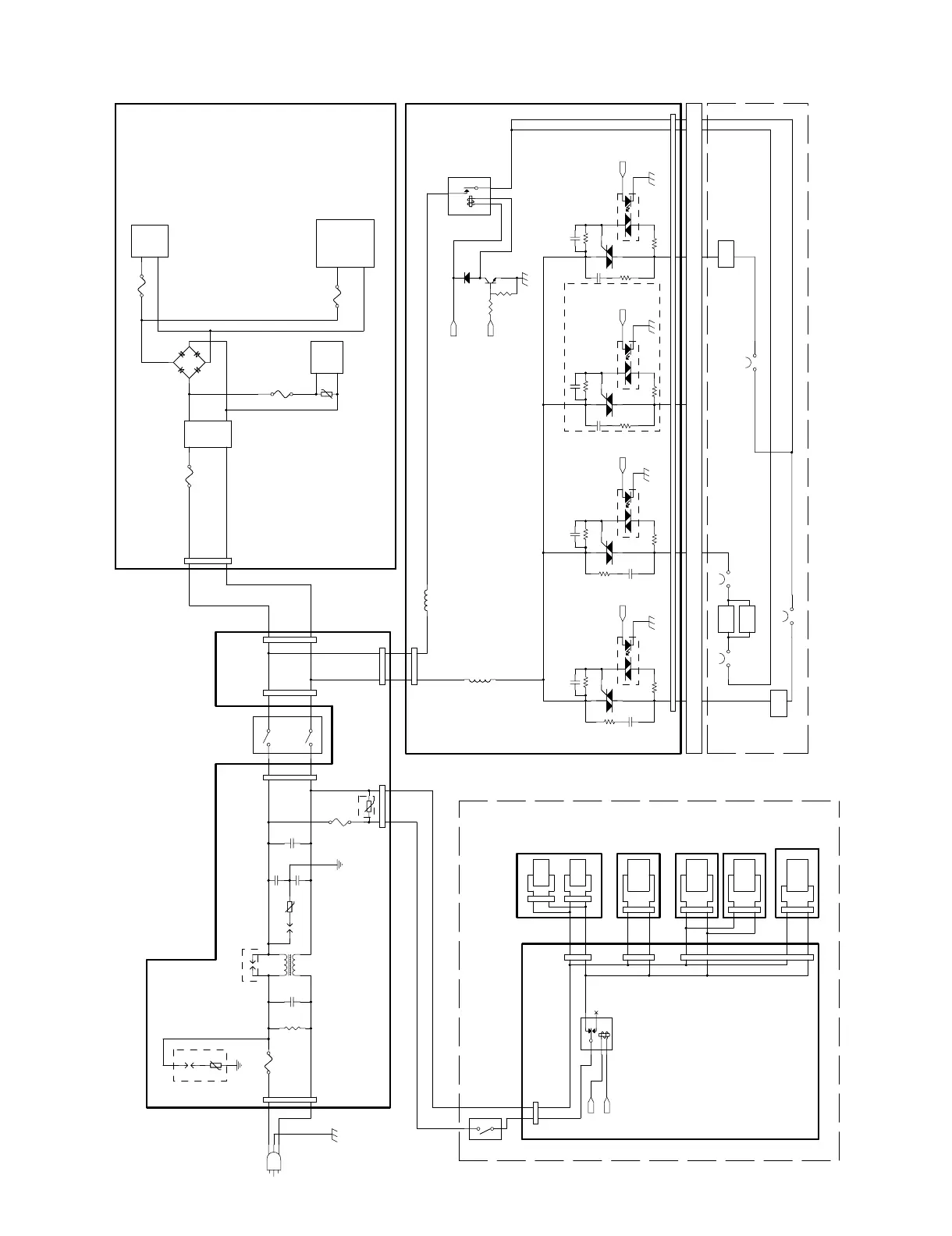
Sharp MX-5001N - G. AC power line diagram (120 V)

Sharp MX-5001N
524 pages
Print Icon
To Next Page IconTo Next Page
To Next Page IconTo Next Page
To Previous Page IconTo Previous Page
To Previous Page IconTo Previous Page
Loading...
MX-5001N ELECTRICAL SECTION 10 – 9
G. AC power line diagram (120V)
(1) MX-4101N/4100N (120V)
HLOUT_UM
INT24V1
HLOUT_EX
/HL_PR
HLOUT_US
24V3
WH_CNT
HLOUT_LM
L
N
15A/250V
2
6
RY1
6
2
GT1
GND
1
G
4
4
GND
T1
1
T2
drawer
TD1
SSR1SSR2
HL_UM
FUSING UNIT
6
2 GND
G
4
1
SSR3T2
T1
T2
MAIN POWER SW
T2.0AH/250V
WH-L WH-N
F3
N/F
AC IN
TD2
TD3
15A/250V
T5AH/250V
T8AH/250V
T2AH/250V
DCPOWER SUPPLY
Voltage
Generation
+ 5Vo
+ 5VL
ACPWB
no-mounting
no-mounting
no-
mounting
HL PWB
FW
Generating
Circuit
Voltage
Generation
+24V1
+24V2
+24V3
+24V4
+24V5
+12V
+5VN
+3.3V
WH-L
WH-N
NC
NO
10W
LCC
10W
DESK
MAIN UNIT
10W
MAIN UNIT
SCN
SCN unit
OPTION
7W
DESK
LCC
WARM HEATER SET:OPTION
WH PWB
OPTION
10W
14W
LSU
LSU
OPTION
CCD
TD4
6
2 GND
G
4
1
SSR4
T1
T2
HL_LM
TS_EX2THERMOSTAT
TS_LMTHERMOSTAT
HL_EX1
HL_EX2
THERMOSTAT TS_EX1
THERMOSTAT TS_MAIN
RY1RY1
A3
WH-SW
VR1
VR3
F101
A1
A2
F002
L2
X001X001
VR2
L1
F001
F201
~
~
+-
D204
F1

Table of Contents

Other manuals for Sharp MX-5001N

Related product manuals