EasyManua.ls Logo

Siemens LMV50 series

Siemens LMV50 series
327 pages
To Next Page IconTo Next Page
To Next Page IconTo Next Page
To Previous Page IconTo Previous Page
To Previous Page IconTo Previous Page
Loading...
217/327
Building Technologies Basic Documentation LMV5... CC1P7550en
13 Mounting , electrical installation and service 22.05.2018
Installation of all components in the burner; CAN bus cable LMV52 last
actuator >20 m with 6 actuators and PLL52
RAST3,5
Trafo
X52
Power transformer 1
AGG5.2xx
AC1 12 V
LMV52... basic unit
F1 T6,3
F3 T4
max. bus cable lengt h
LMV5...-AZL51...: 60 m
AGG5.631
Sub-D
connector
AZL5...
A
C
1
1
2
V
A
C
2
1
2
V
C
A
N
L
C
A
N
H
Power line
max. 3 m AC2 12 V
X3-04
max. bus cable length
LMV5x...-SQM4x...: 20 m
AGG5.641
SA 4
SQM45...
SA 3
SQM45...
SA 2
SQM45...
SA 1
SQM45...
A
C
1
1
2
V
A
C
2
1
2
V
C
A
N
L
C
A
N
H
F2 T4
Only
CANH
CANL
GND
max. cable lenght
from power supply
of actuators 20 m
F T4
A
C
1
1
2
V
SA 6
SQM4...
SA 5
SQM4...
PLL52...
230 V
12 V
F T2
N
F T4
AC2 12 V
Free
M
L
Power transformer 2
AGG5.2xx
0 V
12 V
0 V
0 V
12 V
230 V
12 V
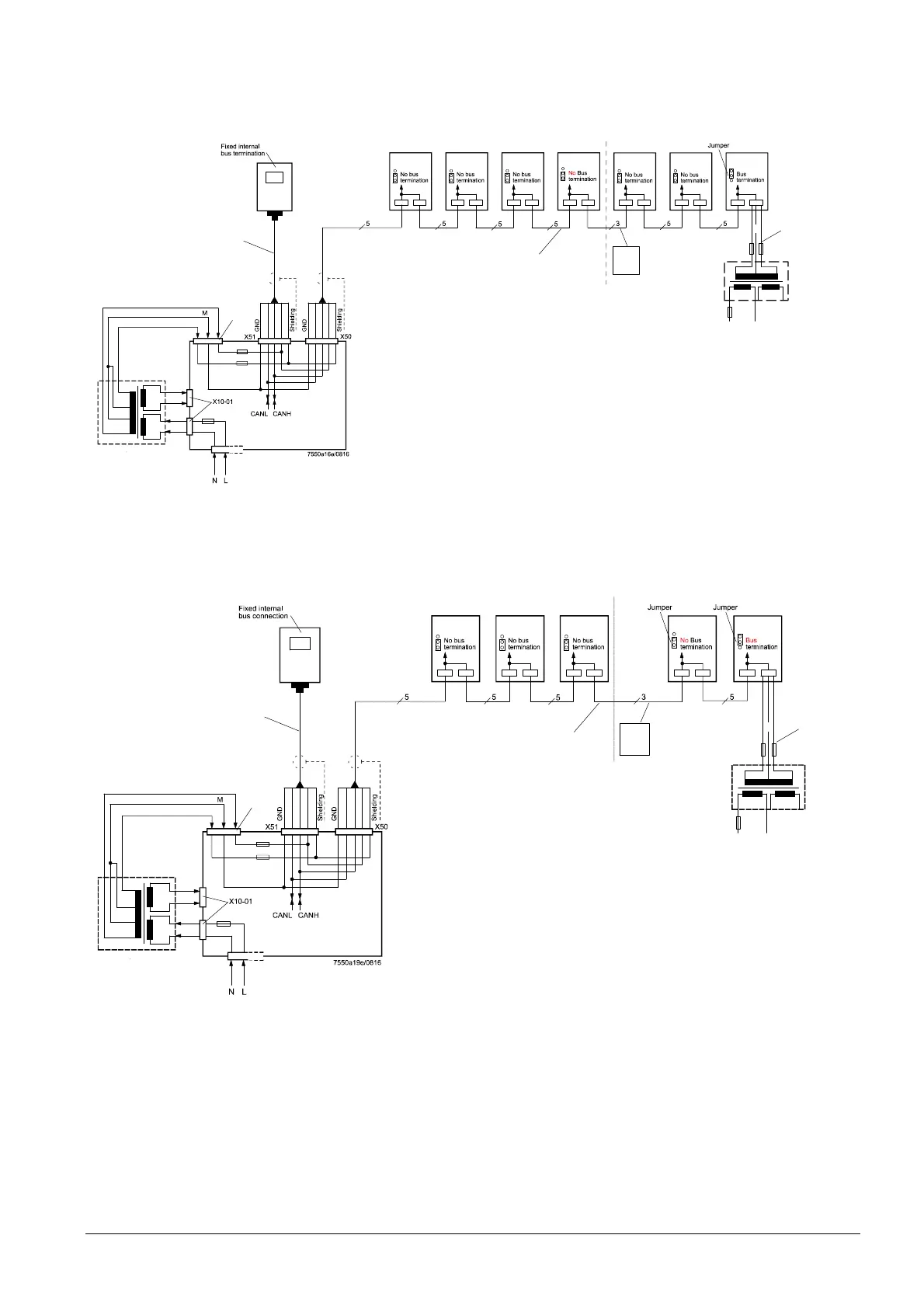
Figure 96: Installation of all components in the burner; CAN bus cable LMV52
last actuator >20 m
with 6 actuators and PLL52
Installation in the control panel, actuator on the burner and on the boiler;
CAN bus cable LMV52 last actuator >25 m with 4 actuators and PLL52
RAST3,5
Transformer
X52
Power
transformer 1
AGG5.2xx
AC1 12 V
LMV52... basic unit
F1 T6,3
F3 T4
Max. bus cable length
LMV5...-AZL51...: 60 m
AGG5.631
Sub-D
connector
AZL5...
A
C
1
1
2
V
A
C
2
1
2
V
C
A
N
L
C
A
N
H
Power line
max. 3 m
AC2 12 V
X3-04
Max. bus cable length
LMV5x...-SQM4x...: 20 m
AGG5.641
SA 3
SQM48...
SA 2
SQM45...
SA 1
SQM45...
A
C
1
1
2
V
A
C
2
1
2
V
C
A
N
L
C
A
N
H
F2 T4
Only
CANH
CANL
GND
SA 4
SQM48...
Max. cable length
from power supply
of actuator 10 m
F T4
A
C
1
1
2
V
PLL52...
230 V
12 V
F T2
N
F T4
AC2 12 V
Not used
M
L
Power
transformer 2
AGG5.2xx
12 V
0 V
0 V
12 V
230 V
12 V
0 V
Figure 97: Installation in the control panel, actuator on the burner and the boiler; CAN bus cable LMV52
last actuator >25 m with 4 actuators and PLL52
Example 3a
Example 3b

Table of Contents

Other manuals for Siemens LMV50 series

Related product manuals