EasyManua.ls Logo

Siemens SIMATIC S7-1200 - Page 381

Siemens SIMATIC S7-1200
527 pages
To Next Page IconTo Next Page
To Next Page IconTo Next Page
To Previous Page IconTo Previous Page
To Previous Page IconTo Previous Page
Loading...
Instructions
9.3 PID_Temp
PID control
Function Manual, 03/2017, A5E35300227-AC
381
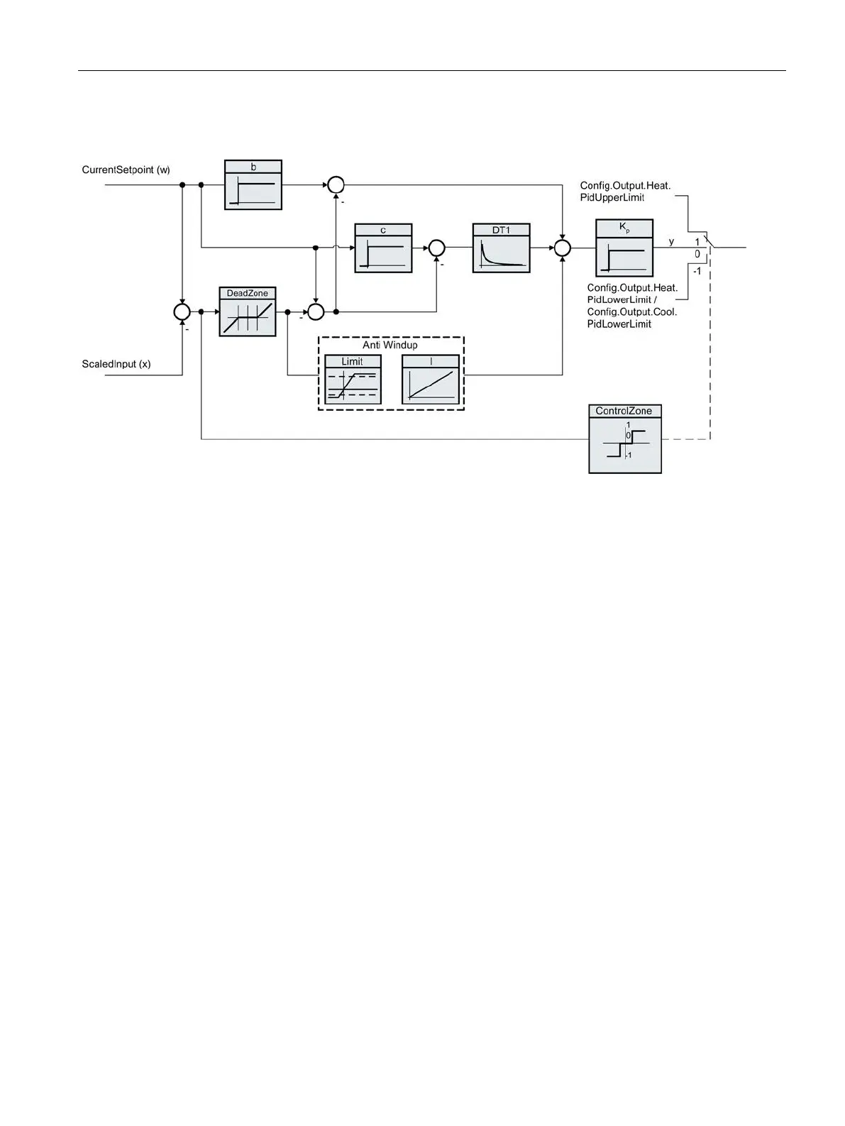
Block diagram of PIDT1 with anti-windup
Call
PID_Temp is called in the constant time scale of a cyclic interrupt OB.
If you call PID_Temp as a multi-instance DB, no technology object is created. No parameter
assignment interface or commissioning interface is available. You must assign parameters
for PID_Temp directly in the multi-instance DB and commission it via a watch table.
Download to device
The process values of retentive tags are only updated when you download PID_Temp
completely.
Download technology object to device (Page 44)
Startup
When the CPU starts up, PID_Temp starts in the operating mode that is saved in the Mode
in/out parameter. To switch to "Inactive" operating mode during startup, set
RunModeByStartup = FALSE.

Table of Contents

Other manuals for Siemens SIMATIC S7-1200

Related product manuals