EasyManua.ls Logo

Siemens SIPROTEC - Directional Comparison Pickup

Siemens SIPROTEC
776 pages
Print Icon
To Next Page IconTo Next Page
To Next Page IconTo Next Page
To Previous Page IconTo Previous Page
To Previous Page IconTo Previous Page
Loading...
Functions
2.9 Teleprotection for Earth Fault Protection (optional)
SIPROTEC, 7SD5, Manual
C53000-G1176-C169-5, Release date 02.2011
250
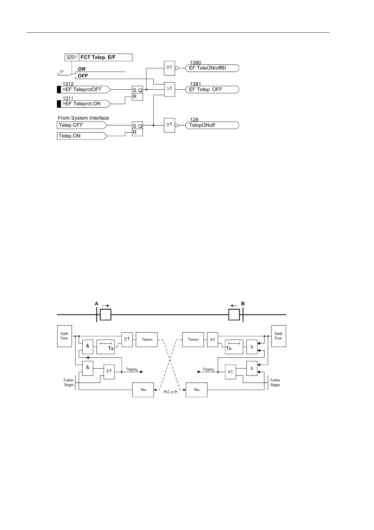
Figure 2-118 Activation and deactivation of the signal transmission logic
2.9.2 Directional Comparison Pickup
The following procedure is suited for both conventional and digital transmission media.
Principle
The directional comparison scheme is a permissive scheme. The scheme functionality is shown in Figure 2-90.
When the earth fault protection recognizes a fault in the forward direction, it initially sends a permissive signal
to the opposite line end. If a permissive signal is also received from the opposite end, a trip signal is routed to
the trip logic. Accordingly it is a prerequisite for fast tripping that the fault is recognized in the forward direction
at both line ends.
The send signal can be prolonged by T
S
(settable). The prolongation of the send signal only comes into effect
if the protection has already issued a trip command. This ensures that the permissive signal releases the op-
posite line end even if the earth fault is very rapidly cleared by a different independent protection.
Figure 2-119 Operation scheme of the directional comparison pickup

Table of Contents

Related product manuals