EasyManua.ls Logo

Skyjack SJ4726 - Page 149

Skyjack SJ4726
177 pages
Print Icon
To Next Page IconTo Next Page
To Next Page IconTo Next Page
To Previous Page IconTo Previous Page
To Previous Page IconTo Previous Page
Loading...
149
SJ3220, SJ3226, SJ4720, SJ4726, SJ4732 223198ABA
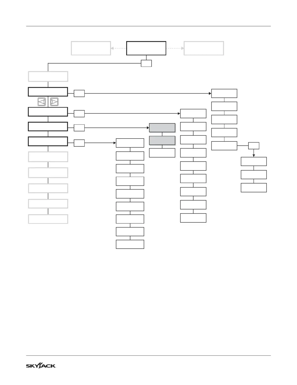
Skycoded Module Section 5 – Procedures
SETUPS
RUN SYSTEM
TEST
ADJUSTMENTS
(CONT.)
TILT
OVERLOAD
ALARMS
HEIGHTS
ENTER
Xtrip
ELEVATION@
TRIP@
Ytrip
MAX DRIVE
ARMGUARD
SAFE-DOWN
TILT@2
MAX LIFT
OVERLOAD
POTHOLE
CUSHION
LAMP@
@HEIGHT
DELAYtrip
ALARM@
SAFEDOWN
DELAYclear
DYNAMIC@
DELAYtrip
TILT#2
SAFE@
TILT
DELAYclear
@HEIGHT
Xtrip2
Ytrip2
ENTER
ENTER
ENTER
ENTER
ENTER
DRIVE
LIFT
GROUND MODE
DRIVE
DRIVE/ELEVATED
LIFT
STEER
DECK
Skycoded Controls - ADJUSTMENTS (Cont.)

Table of Contents

Other manuals for Skyjack SJ4726

Related product manuals