EasyManua.ls Logo

Skyjack SJ4726 - Electrical Schematic - SJ4726 - ACPP

Skyjack SJ4726
177 pages
Print Icon
To Next Page IconTo Next Page
To Next Page IconTo Next Page
To Previous Page IconTo Previous Page
To Previous Page IconTo Previous Page
Loading...
A B C D E F G H
V
Z
Y
X
W
88
SJ3220, SJ3226, SJ4720, SJ4726, SJ4732 223198ABA
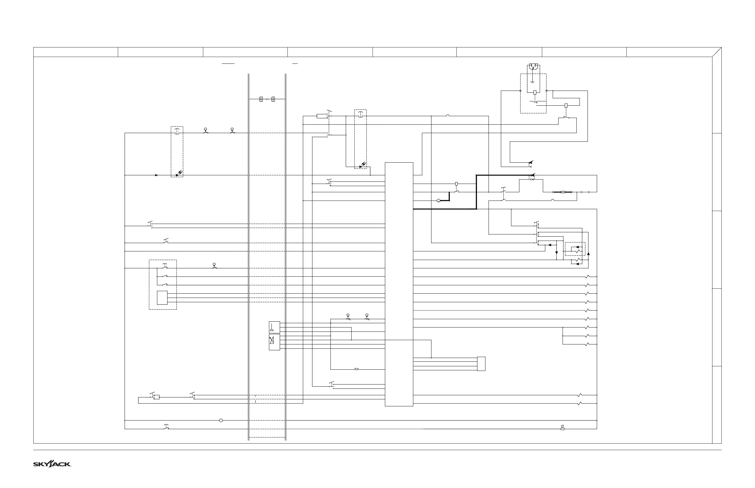
3.40 Electrical Schematic - SJ4726 - ACPP
M213771AC
07B
LS2
07A
07
B4
6V
BATT.
F1
300A
FUSE
M
C1
MOTOR
CONTACTOR
CB1
15A CIRCUIT
BREAKER
03A
05
08
07
BASE
CONTROL BOX
49
5V IN
JOYSTICK PCB
JOYSTICK (0-5v)
24
23
P4
SIG
0V IN
S27
TORQUE
SWITCH
18
49
HORN
HORN
H1
49
S3
LIFT/OFF/DRIVE
SWITCH
UP SOLENOID
3H-14
LEFT SOLENOID
4H-24A
4H-23A
RIGHT SOLENOID
4H-15
4H-16
FORWARD SOLENOID
REVERSE SOLENOID
3H-17
BRAKE SOLENOID
B-
M
B+
B3
6V
BATT.
B2
6V
BATT.
B1
6V
BATT.
P1-1
P1-3
P1-2
P1-8
P5-6
P5-8
P5-4
P5-2
P5-3
P5-5
P5-1
P3-3
DRIVE
LIFT
UP
DN
P3-5
P4-4
P4-5
P3-1
P3-12
P3-8
P3-9
P3-7
P3-6
P3
P1
P5
P6
P7
14A
13A
10 19
03A
60
P8
RED
RED/WHITE
BLUE
ORANGE
BLACK
BLACK/WHITE
BLUE/BLACK
WHITE/BLACK
ORANGE/BLACK
GREEN
BLUE/WHITE
GREEN/WHITE
08
V
00
00
WHITE
12
09
08A
00B
59
08B
P3-2
08C
P5-12
08
08
4H-26
4H-27
2H-18A
P5-9
3H-18A-1
3H-18A-2
RED/BLACK
DECK EXTEND SOLENOID
DECK RETRACT SOLENOID
CB2
10A CIRCUIT
BREAKER
9898A
P4-1
60
18
08A
23
24
00B
59
08B
08
12
09
03B
M-
00
+
-
Tx
902
Rx
P6-1
B+
P6-2
P6-3
P6-4
00
D08-1
S28
EMERGENCY STOP
+ - + - + - + -
HOLDNG SOLENOID
TWO CYLINDERS
HOLDING SOLENOID
SINGLE CYLINDER
S4
EMERGENCY STOP
S7-6
ENABLE
S7-2
RIGHT
S7-3
LEFT
BCI
BATTERY CHARGE
INDICATOR
S2
LIFT/LOWER
00
60
18
08A
08
24
23
00B
59
08B
12
09
CHARGER
10
TORQUE MODE
DIFFERENTIAL SOLENOID
TORQUE MODE
SPEED SOLENOID A
TORQUE MODE
SPEED SOLENOID B
BATTERY PACK
14
15
16
17
23A
24A
18A 18A
08
08
08
08
08
S8
HORN
SWITCH
DISPLAY MODULE
GREEN/BLACK
CM1
SKYCODED
CONTROLLER
S1 MAIN
DISCONNECT
98B
PUMP MOTOR
05
00D
98B
S51
EMERGENCY
LOWERING
2H-13-2
2H-13-1
13
00C
00D
13
13
13B
13B
05
00
D13-1
D13-2
P2-8
D00C
05A
S10
PLTF/IDLE/BASE
TOGGLE SWITCH
(IN IDLE POSITION)
07
05A
08C
P5-10
P5-7
26B
27B
PL-1
OVERLOAD
LIGHT
P2-7
P2-4
P2-2
P4-7
AT1
ANGLE
TRANSDUCER
PT1
PRESSURE
TRANSDUCER
B+
GND
SIG
71
POTHOLE PROTECTION
LIMIT SWITCHES N.C.H.O.
910
60A
28
910
910
902
LS1 LS2
ALL MOTION, TILT &
OVERLOAD BEEPER
910
902
BP-29
29
910
P1-9
PL-2
OVERLOAD
LIGHT
10
08C
07
SUPPR.
SUPPR.
05A
19
P4-10
37
08C
B-
CRD3CRD1 CRD2
B+
08C
P4-8
P4-9
26
27 BLACK
GREEN
WHITE
26
27
27
26
08C08C
08D
S12
DECK
ENABLE
S11
DECK
EXT/RET
CRD5
08E
08A
27A
10
26A
P4-2
P4-3
27A
26A
S13
DECK
EXT/RET
10 0303
00
0000
00
00
DCM1
72
902
B+
GND
SIG
SIG P2-5
28A
08C
24V DELTA-Q CHARGER
AC
LINE VOLTAGE
L1CR1
CHARGER CUTOUT
B+
C4
C5
C1
C5
C3
B+
B-
BC
G
(PE)
L N
37
LS15
GATE INTERLOCK
SWITCH
LS14
GATE INTERLOCK
SWITCH
LS16
POWERED PLATFORM
INTERLOCK SWITCH
35
33
29
28
27
26
25
24
23
22
21
19
18
17
16
15
14
13
12
11
10
08
06
05
07
37
36
09
30
20
31
32
34
38
39
40
41
04
03
02
01

Table of Contents

Other manuals for Skyjack SJ4726

Related product manuals