EasyManua.ls Logo

SolarEdge L30US-IB80 - 4.1.3. Maintenance Mode (Manual Bypass); 4.1.4. Bypass Mode

SolarEdge L30US-IB80
78 pages
Print Icon
To Next Page IconTo Next Page
To Next Page IconTo Next Page
To Previous Page IconTo Previous Page
To Previous Page IconTo Previous Page
Loading...
16
L30US-IB80, L30US-IB00, L40US UPS
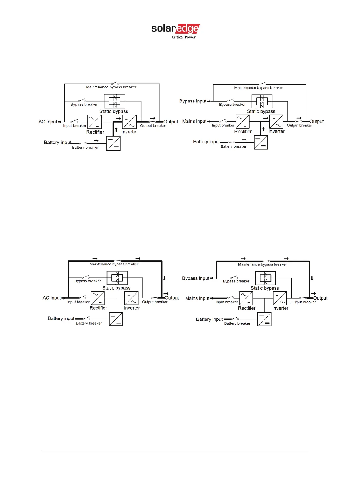
SINGLE INPUT: Mains Input DUAL INPUT: Mains Input and Bypass Input
Figure 11 Battery mode
4.1.3. Maintenance mode (Manual bypass)
A manual bypass breaker is available to ensure continuity of supply to the critical load when
the UPS is out of order or in repair, and this manual bypass switch bears an equivalent rated
load.
SINGLE INPUT: Mains Input DUAL INPUT: Mains Input and Bypass Input
Figure 12 Maintenance mode (Manual bypass)
4.1.4. Bypass mode
In case the inverter is out of order, or overload occurs, the static bypass will be activated to
transfer the load from the inverter supply to bypass supply, without interruption to the
critical load. If the inverter output is not synchronized with the bypass AC source, the static
switch will transfer the load, from the inverter to the bypass, with power interruption to the
critical AC load. This is to avoid paralleling of unsynchronized AC sources. This interruption is
programmable but typically set to be less than an electrical cycle e.g., less than 15ms (50Hz)
or less than 13.33ms (60Hz).

Table of Contents

Other manuals for SolarEdge L30US-IB80