EasyManua.ls Logo

Sonniger GUARD - Page 107

Sonniger GUARD
172 pages
Print Icon
To Next Page IconTo Next Page
To Next Page IconTo Next Page
To Previous Page IconTo Previous Page
To Previous Page IconTo Previous Page
Loading...
Manuale d’uso e manutenzione GUARD v202301
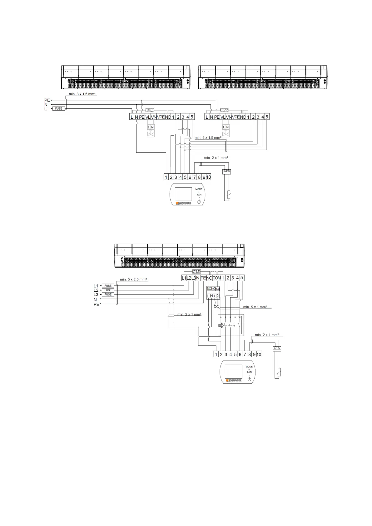
Nella barriera MASTER tra i terminali L-NC, sostituire il fusibile (C 3.15) con un C 6.3 (per utilizzo con DOOR SWITCH contatto
porta magnetico, rimuovere il ponte tra i terminali NC-COM).
8.6.2 senza contatto porta magnetico (DOOR SWITCH)
8.7 Schema di collegamento di una unità GUARD 100-150-200 E (resistenza elettrica) al pannello INTELLIGENT
8.7.1 con contatto porta magnetico (DOOR SWITCH)