EasyManua.ls Logo

Sonniger GUARD - Page 106

Sonniger GUARD
172 pages
Print Icon
To Next Page IconTo Next Page
To Next Page IconTo Next Page
To Previous Page IconTo Previous Page
To Previous Page IconTo Previous Page
Loading...
Manuale d’uso e manutenzione GUARD v202301
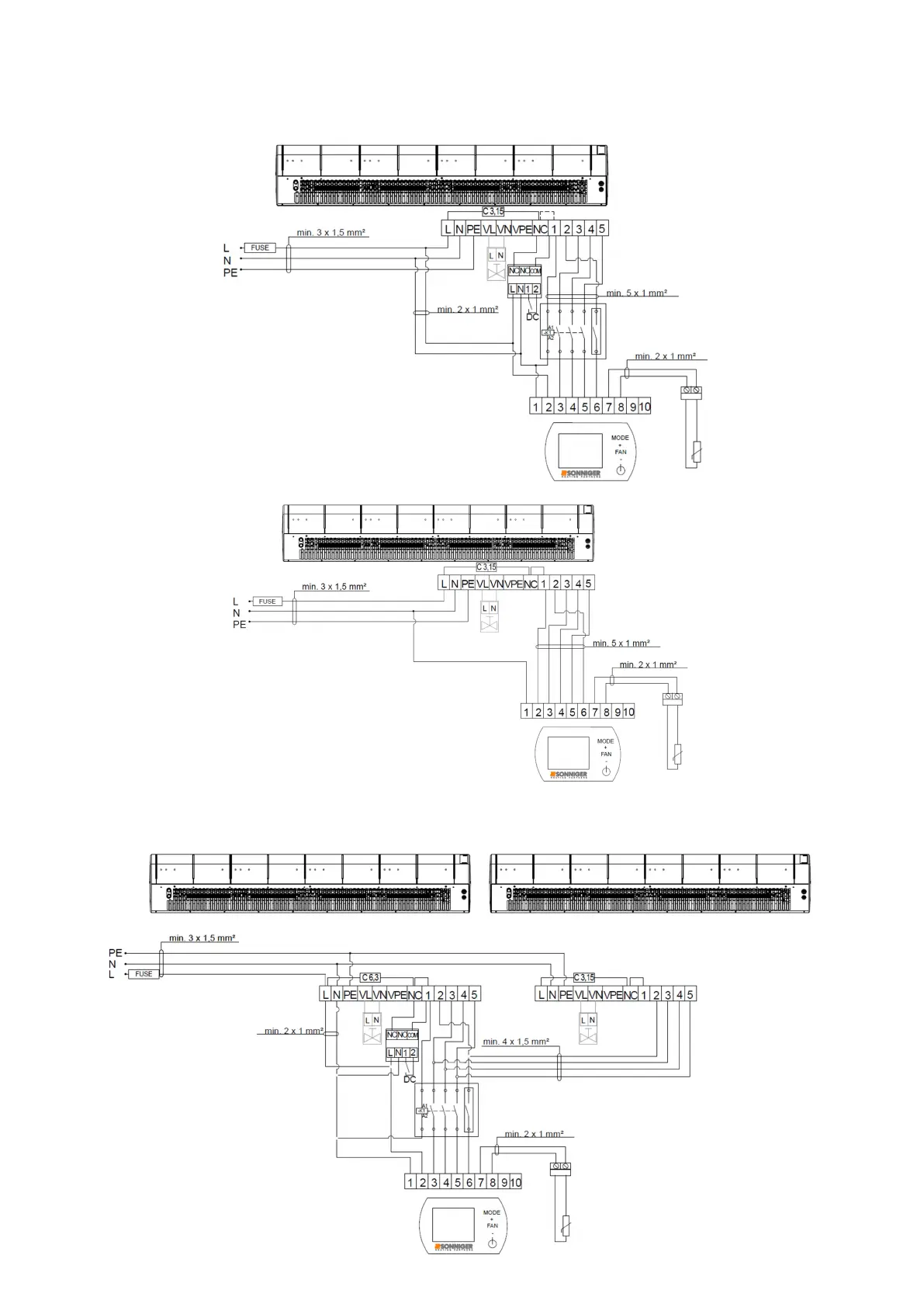
8.5 Schema di collegamento di una unità GUARD 100-150-200 W e C con il pannello INTELLIGENT
8.5.1 con contatto porta magnetico (DOOR SWITCH)
8.5.2 senza contatto porta magnetico (DOOR SWITCH)
8.6 Schema di collegamento di due unità GUARD 100-150-200 W e C al pannello INTELLIGENT
8.6.1 con contatto porta magnetico (DOOR SWITCH)