EasyManua.ls Logo

Sonniger GUARD - Page 11

Sonniger GUARD
172 pages
Print Icon
To Next Page IconTo Next Page
To Next Page IconTo Next Page
To Previous Page IconTo Previous Page
To Previous Page IconTo Previous Page
Loading...
Operation and Maintenance Documentation GUARD v202301
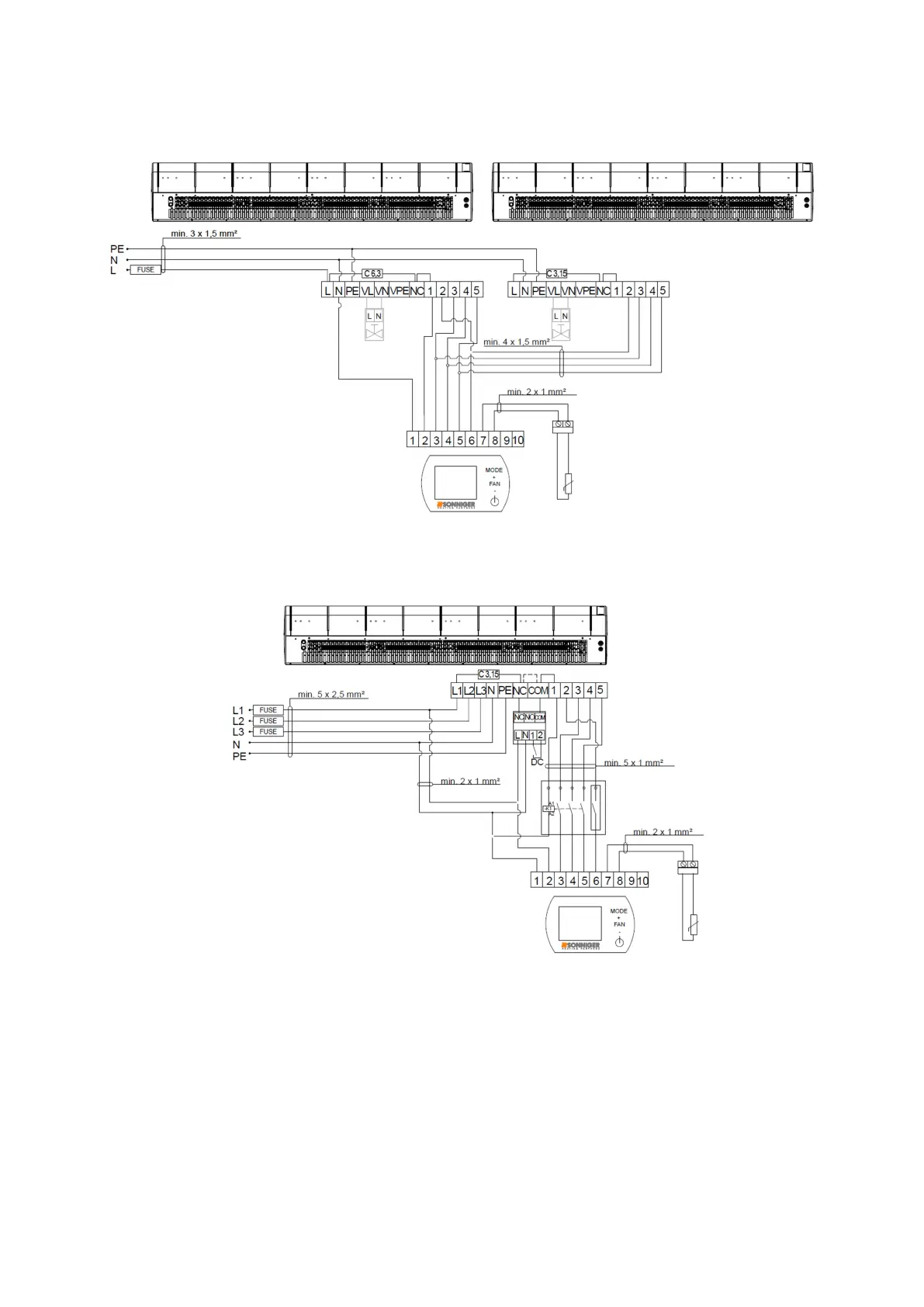
In the MASTER curtain between the L-NC terminals, replace the factory-made fuse (C 3.15) with C 6.3 (for work with DOOR
SWITCH remove the bridge between terminal NC-COM).
8.6.2 Without DOOR SWITCH
8.7 Diagram of connecting one GUARD 100-150-200 E (electric heater) to the INTELLIGENT panel
8.7.1 With DOOR SWITCH