EasyManua.ls Logo

Sonniger GUARD - Page 142

Sonniger GUARD
172 pages
Print Icon
To Next Page IconTo Next Page
To Next Page IconTo Next Page
To Previous Page IconTo Previous Page
To Previous Page IconTo Previous Page
Loading...
Technická dokumentace vzduchové clony GUARD v202301
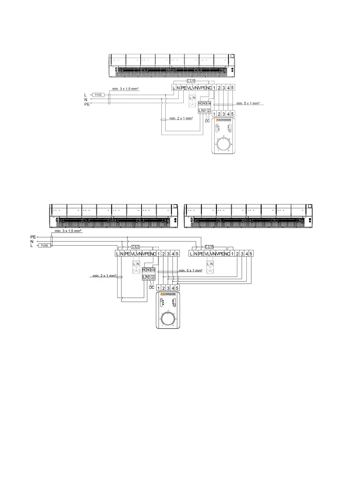
8.1. Schéma připojení jedné clony GUARD 100-150-200 W (vodní ohřívač) a C (bez ohřevu) k panelu COMFORT
*
Jednotka nezahrnuje:Hlavní vypínač,jistič a kabel
V případě práce bez DVEŘNÍHO SPÍNAČE je nutné zachovat můstek mezi terminálem NC-COM.
8.2. Schéma připojení dvou clon GUARD 100-150-200 W (vodní ohřívač) a C (bez ohřevu) k jednomu panelu
COMFORT
*
Jednotka nezahrnuje:Hlavní vypínač,jistič a kabel
V případě práce bez DVEŘNÍHO SPÍNAČE je nutné zachovat můstek mezi terminálem NC-COM. V cloně MASTER mezi svorkami
L-NC vyměňte tovární pojistku (C 3,15) na C 6,3.