EasyManua.ls Logo

Sonniger GUARD - Page 144

Sonniger GUARD
172 pages
Print Icon
To Next Page IconTo Next Page
To Next Page IconTo Next Page
To Previous Page IconTo Previous Page
To Previous Page IconTo Previous Page
Loading...
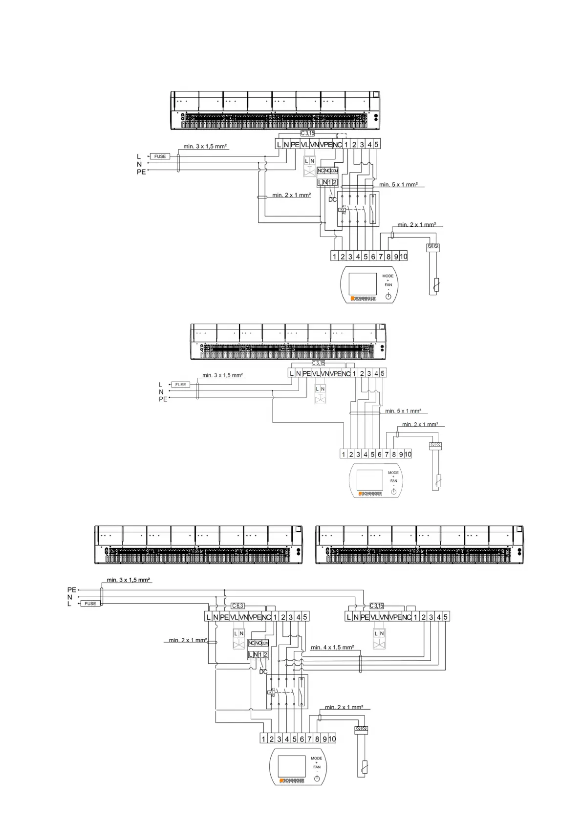
Technická dokumentace vzduchové clony GUARD v202301
8.5. Schéma připojení clony GUARD 100-150-200 W a C k panelu INTELLIGENT
8.5.1. DVEŘNÍ MAGNETICKÝ SPÍNAČ GUARD
8.5.2. Bez DVEŘNÍHO SPÍNAČE
8.6. Schéma připojení dvou clon GUARD 100-150-200 W (vodní ohřívač) a C (bez ohřevu) k panelu INTELLIGENT
8.6.1. DVEŘNÍ MAGNETICKÝ SPÍNAČ GUARD