EasyManua.ls Logo

Sonniger GUARD - Page 49

Sonniger GUARD
172 pages
Print Icon
To Next Page IconTo Next Page
To Next Page IconTo Next Page
To Previous Page IconTo Previous Page
To Previous Page IconTo Previous Page
Loading...
Betriebstechnische Dokumentation Luftschleier GUARD v202301
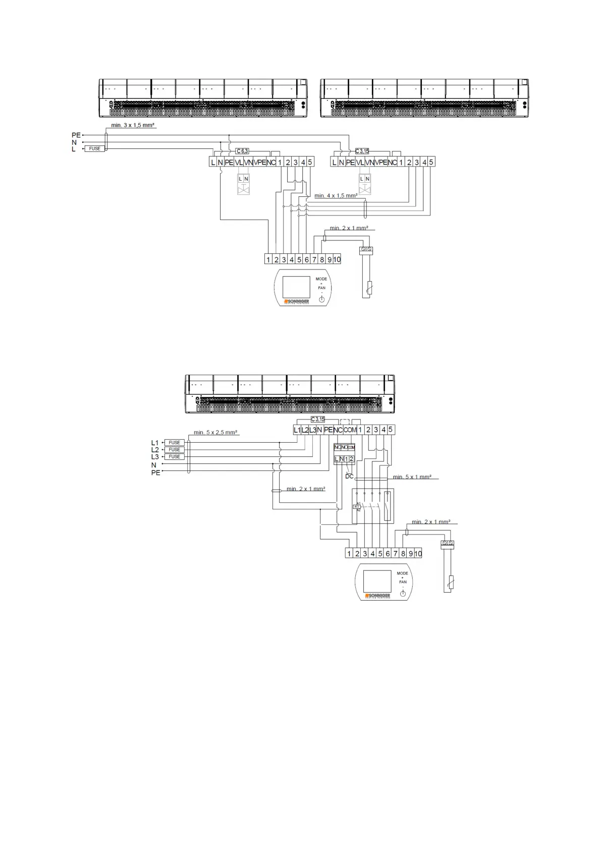
8.6.2. Ohne der Türkontaktschalter GUARD (DC)
Im MASTER Luftschleier zwischen der Klemme L1-NC ersetzen Sie bitte die originalen Sicherungen (C 3,15) auf C 6,3
8.7. Schaltplan für Verbindung Luftschleier GUARD 100-150-200 E (Elektrische Luftschleier) mit INTELLIGENT-Panel
8.7.1. Mit der Türkontaktschalter GUARD (DC)