EasyManua.ls Logo

Sonniger GUARD - Page 50

Sonniger GUARD
172 pages
Print Icon
To Next Page IconTo Next Page
To Next Page IconTo Next Page
To Previous Page IconTo Previous Page
To Previous Page IconTo Previous Page
Loading...
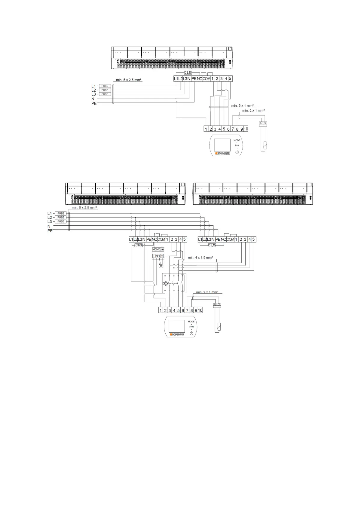
Betriebstechnische Dokumentation Luftschleier GUARD v202301
8.7.2. Ohne der Türkontaktschalter GUARD (DC)
8.8. Schaltplan für Verbindung von zwei Luftschleiern GUARD 100-150-200 E (Elektrische Luftschleier) mit einem
INTELLIGENT-Panel
8.8.1. Mit der Türkontaktschalter GUARD (DC)
Im MASTER Luftschleier zwischen der Klemme L1-NC ersetzen Sie bitte die originalen Sicherungen (C 3,15) auf C 6,3