EasyManua.ls Logo

Sonniger GUARD - Page 88

Sonniger GUARD
172 pages
Print Icon
To Next Page IconTo Next Page
To Next Page IconTo Next Page
To Previous Page IconTo Previous Page
To Previous Page IconTo Previous Page
Loading...
Documentación de Operación y Mantenimiento de la Cortina Estándar GUARD v202301
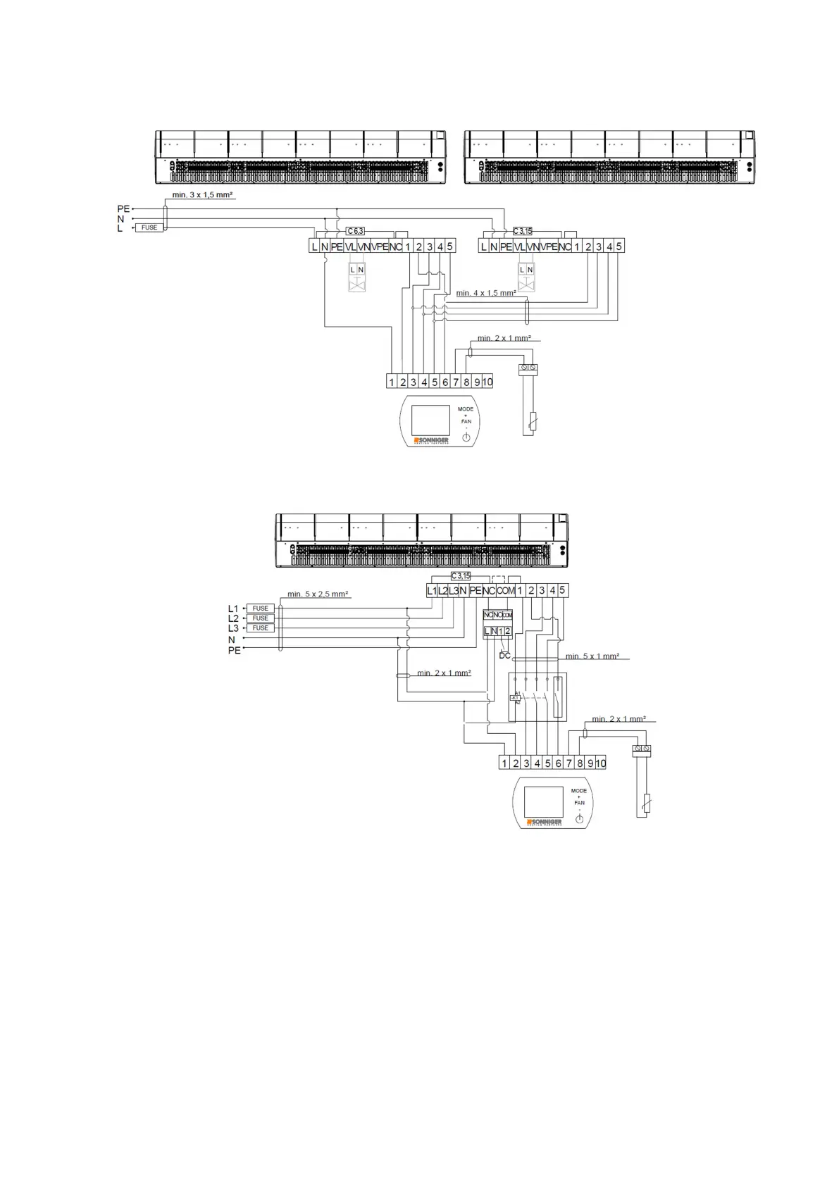
Si se conectan dos cortinas a un panel de control INTELLIGENT, es necesario sustituir el fusible de la cortina 1 por C 6,3 (en el
caso de la cortina con interruptor de puerta, debe quitarse la armadura NC-COM de la cortina 1).
8.6.2. Sin interruptor magnético
8.7. Esquema de conexión de las cortinas GUARD 100/150/200 E al panel INTELLIGENT
8.7.1. Con interruptor magnético