EasyManua.ls Logo

Sonniger GUARD - Page 87

Sonniger GUARD
172 pages
Print Icon
To Next Page IconTo Next Page
To Next Page IconTo Next Page
To Previous Page IconTo Previous Page
To Previous Page IconTo Previous Page
Loading...
Documentación de Operación y Mantenimiento de la Cortina Estándar GUARD v202301
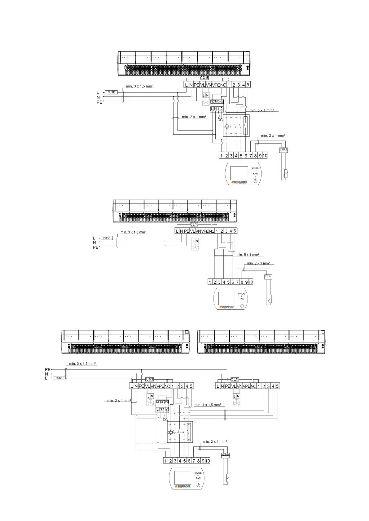
8.5. Esquema de conexión de las cortinas GUARD 100/150/200 W o C al panel INTELLIGENT
8.5.1. Con interruptor magnético
8.5.2. Sin interruptor magnético
8.6. Esquema de conexión de dos cortinas GUARD 100/150/200 W o C al panel INTELLIGENT
8.6.1. Con interruptor magnético