EasyManua.ls Logo

Sony CA440 - Page 4

Sony CA440
38 pages
Print Icon
To Next Page IconTo Next Page
To Next Page IconTo Next Page
To Previous Page IconTo Previous Page
To Previous Page IconTo Previous Page
Loading...
4
XR-CA430X/CA440
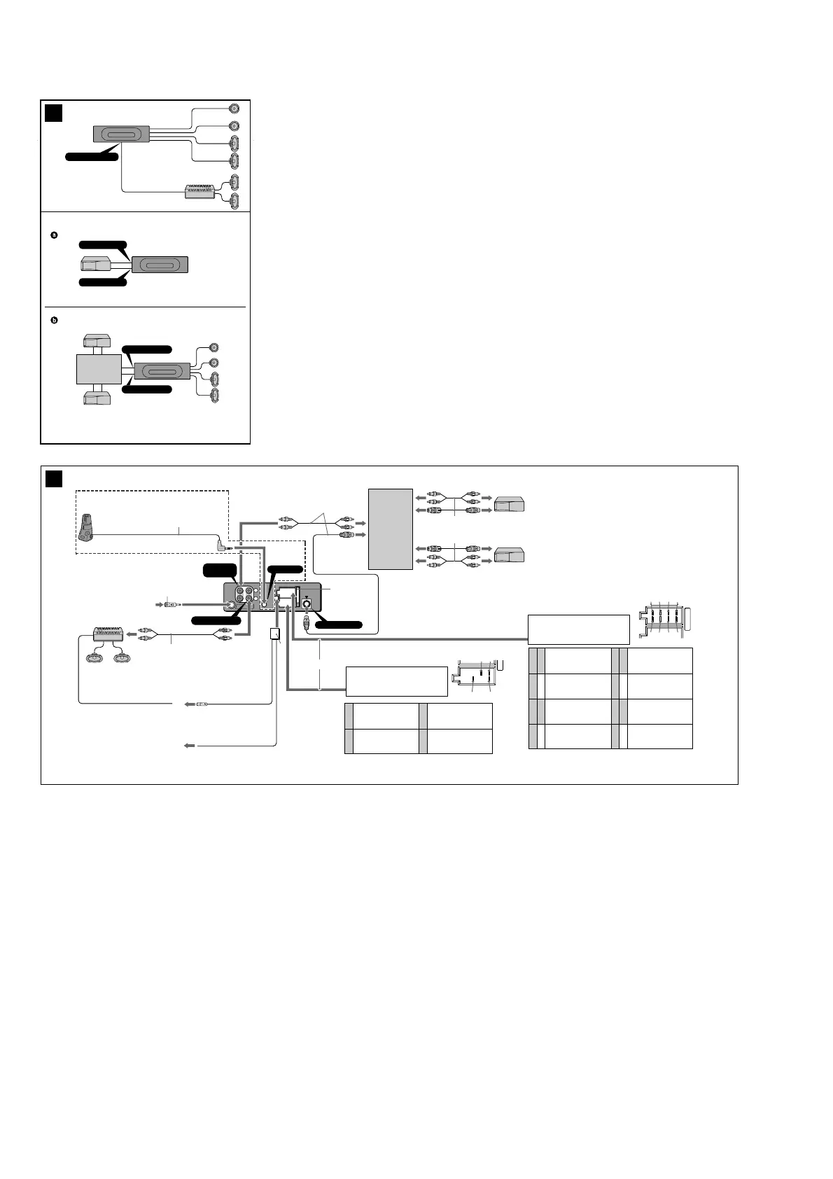
B
BUS AUDIO IN
BUS CONTROL IN
BUS CONTROL IN
BUS AUDIO IN
* not supplied
nicht mitgeliefert
non fourni
non in dotazione
niet meegeleverd
AUDIO OUT REAR
Source selector
*
Signalquellenwähler
*
Sélecteur de source
*
Selettore di fonte
*
Geluidsbronkiezer
*
2
A
AUDIO OUT
REAR
BUS AUDIO
IN
L
R
3
continuous power supply
permanente Stromversorgung
alimentation continue
alimentazione continua
continu voeding
power aerial control
Motorantennen-Steuerleitung
antenne électrique
comando dellantenna elettrica
automatische antenne
7
8
4
5
switched power supply
geschaltete Stromversorgung
alimentation commutée
alimentazione commutata
geschakelde voeding
earth
Masse
masse
terra
aarding
Positions 1, 2, 3 and 6 do not have pins.
An Position 1, 2, 3 and 6 befinden sich keine Stifte.
Les positions 1, 2, 3 et 6 ne comportent pas de broches.
Le posizioni 1, 2, 3 e 6 non hanno piedini.
De posities 1, 2, 3 en 6 hebben geen pins.
Source selector
(not supplied)
Signalquellenwähler
(nicht mitgeliefert)
Sélecteur de
source (non fourni)
Selettore di fonte
(non in dotazione)
Geluidsbronkiezer
(niet meegeleverd)
XA-C30
Supplied with the CD/MD changer
Mit dem CD/MD-Wechsler geliefert
Fourni avec le changeur de CD/MD
In dotazione con il cambia CD/MD
Geleverd met de CD/MD-wisselaar
Supplied with XA-C30
Mit dem XA-C30 geliefert
Fourni avec le XA-C30
In dotazione con il modello XA-C30
Geleverd met de XA-C30
7
from car aerial
*
2
von Autoantenne
*
2
a partir de lantenne de la voiture
*
2
dallantenna dellauto
*
2
van een auto-antenne
*
2
Fuse (10 A)
Sicherung (10 A)
Fusible (10 A)
Fusibile (10 A)
Zekering (10 A)
AUDIO OUT REAR
BUS AUDIO
IN
REMOTE IN
BUS CONTROL IN
AMP REM
Max. supply current 0.3 A
max. Versorgungsstrom 0,3 A
Courant max. fourni 0,3 A
Alimentazione massima fornita 0,3 A
Max. voedingsstroom 0,3 A
Light blue
Hellblau
Bleu ciel
Azzurro
Hemelsblauw
Blue/white striped
Blauweiß gestreift
Rayé bleu/blanc
A strisce blu e bianche
Blauw/wit gestreept
1
2
3
4
Speaker, Rear, Right
Lautsprecher hinten rechts
haut-parleur, arrière, droit
Diffusore, posteriore, destro
Luidspreker, achter, rechts
Speaker, Rear, Right
Lautsprecher hinten rechts
haut-parleur, arrière, droit
Diffusore, posteriore, destro
Luidspreker, achter, rechts
Speaker, Front, Right
Lautsprecher vorne rechts
haut-parleur, avant, droit
Diffusore, anteriore, destro
Luidspreker, voor, rechts
Speaker, Front, Right
Lautsprecher vorne rechts
haut-parleur, avant, droit
Diffusore, anteriore, destro
Luidspreker, voor, rechts
5
6
7
8
Speaker, Front, Left
Lautsprecher vorne links
haut-parleur, avant, gauche
Diffusore, anteriore, sinistro
Luidspreker, voor, links
Speaker, Front, Left
Lautsprecher vorne links
haut-parleur, avant, gauche
Diffusore, anteriore, sinistro
Luidspreker, voor, links
Speaker, Rear, Left
Lautsprecher hinten links
haut-parleur, arrière, gauche
Diffusore, posteriore, sinistro
Luidspreker, achter, links
Speaker, Rear, Left
Lautsprecher hinten links
haut-parleur, arrière, gauche
Diffusore, posteriore, sinistro
Luidspreker, achter, links
Negative polarity positions 2, 4, 6, and 8 have striped cords.
An den negativ gepolten Positionen (2, 4, 6 und 8) befinden sich gestreifte Adern.
Les positions de polarité négative 2, 4, 6 et 8 sont dotées de cordons rayés.
Le posizioni a polarità negativa 2, 4, 6 e 8 hanno cavi rigati.
De negatieve posities 2, 4, 6 en 8 hebben gestreepte kabels.
+
+
+
+
ATT
B
8
from the cars speaker connector
vom Lautsprecheranschluss des Fahrzeugs
a partir du connecteur de haut-parleur de la voiture
dal connettore del diffusore dellauto
van de autoluidsprekerstekker
13 57
24 6 8
from the cars power connector
vom Lautsprecheranschluss des Fahrzeugs
a partir du connecteur dalimentation de la voiture
dal connettore di alimentazione dellauto
van de autovoedingsstekker
57
48
A
*
1
XR-CA440 only
nur XR-CA440
modèles XR-CA440
uniquement
solo XR-CA440
alleen XR-CA440
*
2
Note for the aerial connecting
If your car aerial is an ISO (International
Organisation for Standardisation) type, use the
supplied adaptor 7 to connect it.
First connect the car aerial to the supplied
adaptor, then connect it to the aerial jack of the
master unit.
*
2
Hinweis zum Anschließen der Antenne
Wenn Ihre Fahrzeugantenne der ISO-Norm (ISO =
International Organization for Standardization -
Internationale Normungsgemeinschaft)
entspricht, schließen Sie sie
mithilfe
des
mitgelieferten Adapters 7 an.
Verbinden Sie zuerst die Fahrzeugantenne mit
dem mitgelieferten Adapter und verbinden Sie
diesen dann mit der Antennenbuchse des
Hauptgeräts.
RCA pin cord (not supplied)
Cinchkabel (nicht mitgeliefert)
Cordon à broche RCA (non fourni)
Cavo a piedini RCA (non in dotazione)
Tulpstekkersnoer (niet meegeleverd)
Insert with the cord upwards.
Mit dem Kabel nach oben einsetzen!
Insérez avec le câble vers le haut.
Inserire con il cavo rivolto verso lalto.
Inbrengen met het snoer naar boven.
9
*
1
*
2
Remarque sur le raccordement de lantenne
Si votre antenne de voiture est de type ISO
(organisation internationale de normalisation),
utilisez ladaptateur fourni
7
pour la raccorder.
Raccordez dabord lantenne de voiture à
ladaptateur fourni et, ensuite, à la prise
dantenne de lappareil principal.
*
2
Nota per il collegamento dellantenna
Se lantenna della macchina è di tipo ISO
(International Organization Standardization),
utilizzare ladattatore
7
in dotazione per
collegarla.
Collegare prima lantenna della macchina
alladattatore in dotazione, quindi collegarla alla
presa dellantenna dellapparecchio principale.
*
2
Opmerking bij de antenne-aansluiting
Indien uw wagen is uitgerust met een antenne
van het type ISO (International Organisation for
Standardization), moet u die aansluiten met
behulp van de meegeleverde adaptor
7
.
Sluit eerst de auto-antenne aan op de
meegeleverde adaptor en vervolgens de
antennestekker op het hoofdtoestel.

Other manuals for Sony CA440

Related product manuals