EasyManua.ls Logo

Sony CDP-XE270 - Main Board

Sony CDP-XE270
42 pages
Print Icon
To Next Page IconTo Next Page
To Next Page IconTo Next Page
To Previous Page IconTo Previous Page
To Previous Page IconTo Previous Page
Loading...
21
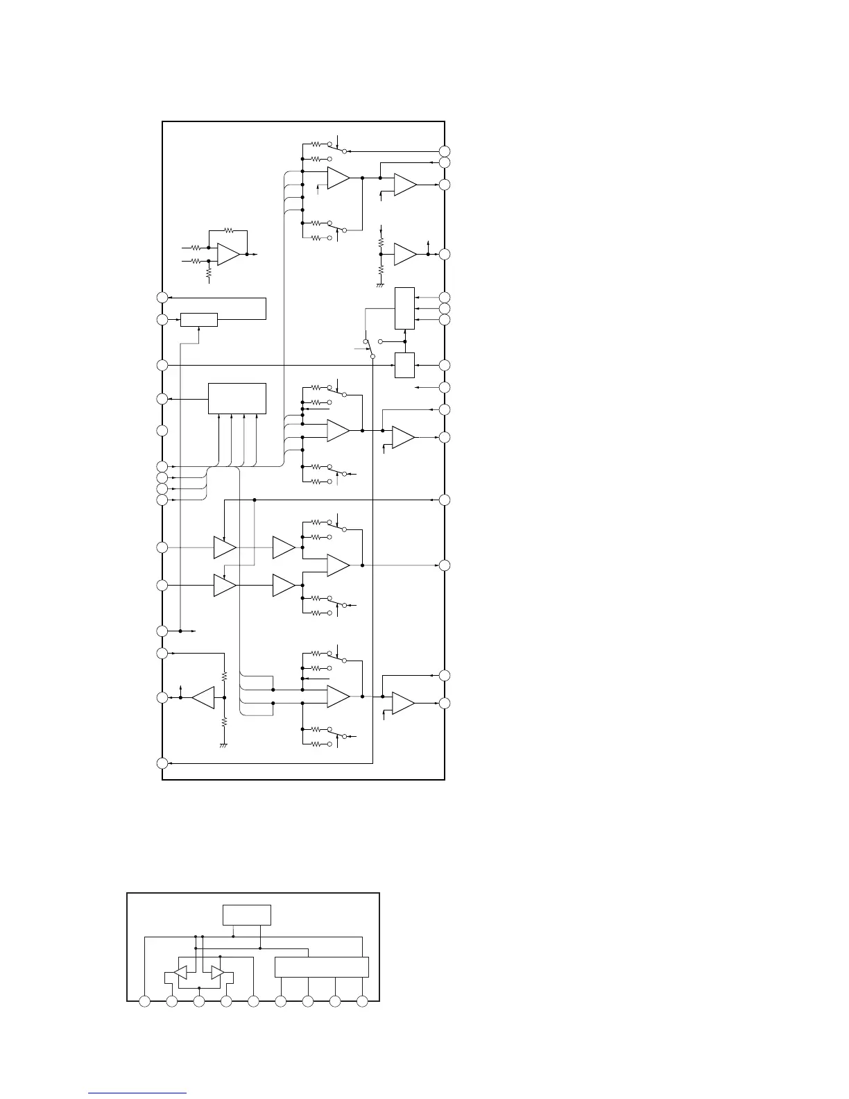
CDP-XE270/XE370
IC131 CXA2581N-T4
RW/ROM
RW/ROM
EQ ON/OFF
VOFST
VOFST
DVC
VC
VC
VC
RW/ROM
VC
DVC
30
29
28
+
+
DVC
VCC
DVC
27
26
25
24
RW/ROM
EQ
23
22
21
20
19
RFAC
VCA
VCC
+
DVC
+
+
RW/ROM
VC
RW/ROM
DVC
+
3
A
B
C
D
B
C
A
A
A
B
C
D
BCD
D
+
1
2
APC AMP
5
6
7
8
9
4
RFAC
SUMMING
AMP
RW/ROM
APC-OFF
(Hi-Z)
RW/ROM
(H/L)
VOFST
VC
RW/ROM
+
10
11
GM
GM
18
17
16
B
D
A
C
13
14
15
12
EQ IN
LD
PD
GND
A
B
C
D
AC SUM
E
F
DVCC
DVC
RFAC
SW
DC OFST
RFDCI
RFDCO
VC
RFC
VFC
BST
RFG
VCC
CEI
CE
TE BAL
TE
FEI
FE
– MAIN Board –
IC631 BA6956AN
1 2 3 4 5 6 7 8 9
CONTROL LOGIC
TSD
VREF
O
UT2
O
UT1
RNF
VM
VCC
FIN
GND
RIN

Related product manuals