EasyManua.ls Logo

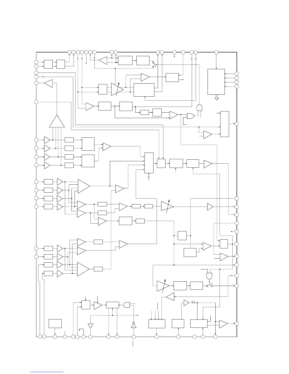
Sony HCD-DP900D - IC Block Diagrams (Cont.); IC001 SP3728 AC Block Diagram

Sony HCD-DP900D
102 pages
Print Icon
To Next Page IconTo Next Page
To Next Page IconTo Next Page
To Previous Page IconTo Previous Page
To Previous Page IconTo Previous Page
Loading...
64
HCD-DP900D
IC001 SP3728AC (RF-240 BOARD)
RF IF
RF IN
CP
WIN
WPP
CN
A2
B2
C2
D2
D
C
B
A
E
F
G
H
VC
VPB
DVDPD
CDPD
VNB
LDSELO
DVDLD
CDLD
MEVO
PI
RENW
MIN
MP
MB
MLPF
MIRR
BYP2
PII
PI
TZC
DET
VCI
TZIN
TE
FE
TPH
MON
SRD
SWD
SCLK
SDEN
V33
RX
TPA
MEV
VNA
FNN
FNP
DIP
DIN
BYP
SIGO
VAP
AIP
AIN
ATON
ATOP
1
2
3
4
5
6
7
8
9
10
11
12
13
14
15
16
17 18
19 20 21 22 23 24 25 26 27 28 29 30 31 32
33
34
35
36
37
38
39
40
41
42
43
44
45
46
47
48
49505152535455
565758596061626364
LDON
TEMW
INPUT
BUS
ATT
VDD
FULL WAVE
AGC
CHARG
PUMP
PROGRAMBLE
EQ.FILTER
VGC
INPUT
BUS
CLAMP HOLD
+
++––
+
++ ++ ++ +––+++
++
+
+
+
+
+
++––
+
+
+
EQ
PHASE
DET.
PHASE
DET.
ADD
EQ
EQ
EQ
GCA
CLAMP
ADD
A+C
B+D
G+H
E+F
ADD
VDD
VSS
SEL
LD SEL APC GAIN
LDON
LD SEL.
MPX BIAS
BOTTOM
HOLD
CLAMP
CLAMP
CLAMP
DEL
HOLD
RF HOLD EN
TPA
VPC
CONTROL SIG
RF AGC HOLD
VSS
DEW
BUTTOM
ERR
LEVEL
ADC
SELIAL
PORT
DECODER
MON
SEL
TE
FWT
GCALPFMPX
TOCA
2
TOCA
AMP
AMP
AMP
MPCPI
DF
VC
COMP
DEFECT
VC
SEL
LEVEL
GAC
GCA
GCA
AGC
AGC
LPF
70kHz
70kHz
LPF
GCA
OFFSET
TOP
HOLD
CLAMP
CLAMP
CLAMP
CLAMP
VC
REG.
GCA
GCA
APC LD DRV
CHAGE
PUMP
LEVEL
COMP

Related product manuals