EasyManua.ls Logo

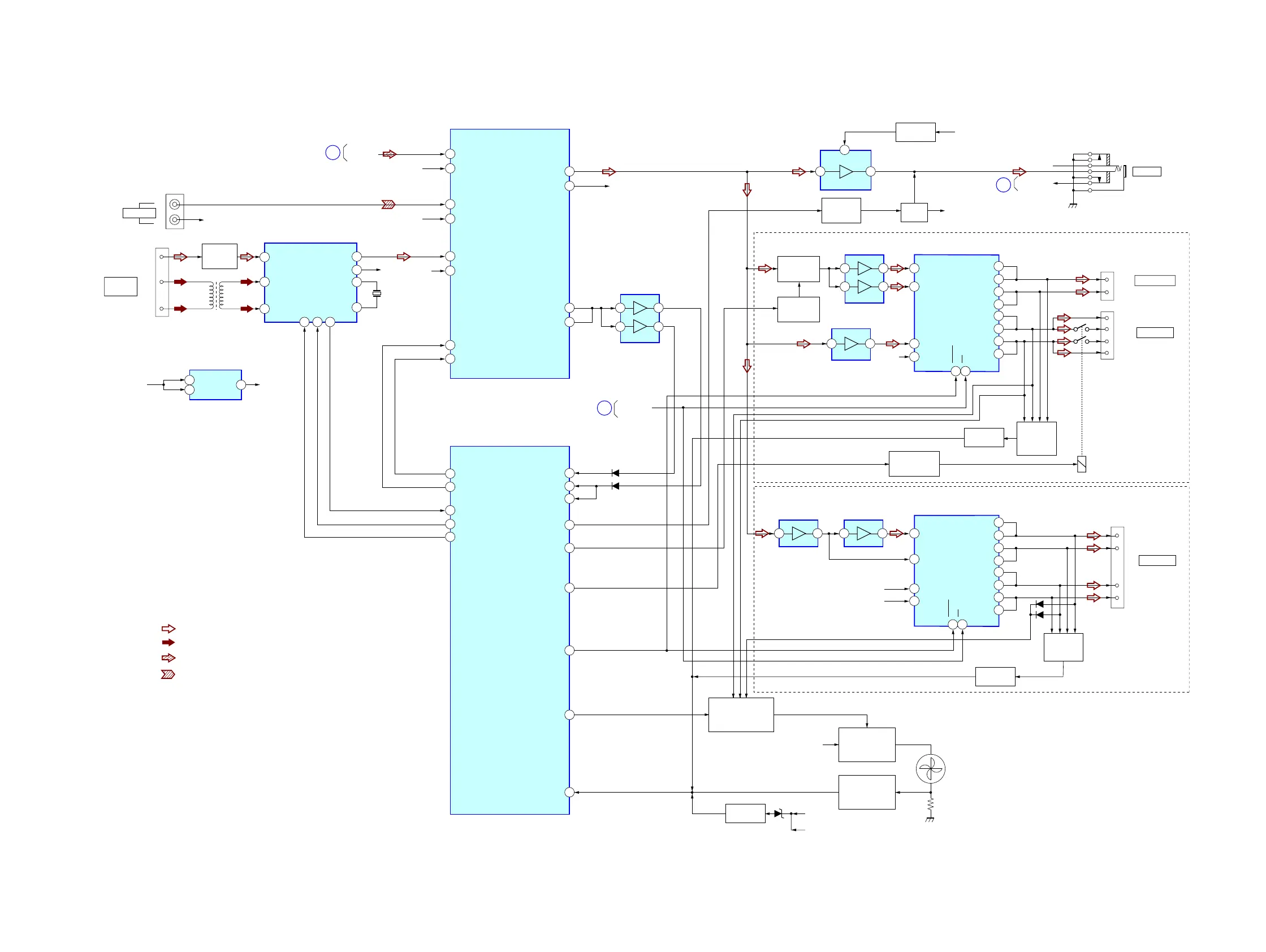
Sony HCD-EX99 - Block Diagram: Tuner;Audio Section

Sony HCD-EX99
74 pages
Print Icon
To Next Page IconTo Next Page
To Next Page IconTo Next Page
To Previous Page IconTo Previous Page
To Previous Page IconTo Previous Page
Loading...
HCD-EX66/EX88/EX99
HCD-EX66/EX88/EX99
1818
8
R-CH
INPUT FUNCTION SELECTOR
IC306
ISYSTEM CONTROL
IC302 (2/3)
CD/USB-L
7
CD/USB-R
CD/USB-L
PC-IN-L
TUNER-L
5
INPUT_B
4
INPUT_B
PRE AMP
IC600 (EX66)
IC600 (EX88)
PRE AMP
IC601 (EX66)
IC601 (EX88)
21
R-CH
25
OUT-R
OUT-L
11
SEL-L
PROTECT-F
12
SEL-R
21
I-SIGNAL-LEVEL
36
O-HP-MUTE
10
R-CH
J301
AM/FM-DET,OSC,MIX,PLL,IF AMP
IC502
L501
X501
32.768kHz
DVD/PC IN
ANTENNA
FM/AM
CN502
-1
-2
L
FM
AM
AM
3
2
1
R
R-CH
FRF1
ARF1
ARF2
+3.3V(TU)
9
PC-IN-R
6
R-CH R-CH
LOUT
ROUT
X1
X2
4
6
7
5
TUNER-R
SCLK
SDATA
I2C-FUNC-DATA
I2C-FUNC-CLK
I-RDSI
I2C-TU-CLK
I2C-TU-DATA
27
28
41
7
6
9
8
15
14
9V
1
+3.3V REG
IC501
2
5
FL501
BAND-PASS
FILTER
SUBWOOFER
MUTE
Q311,316,317
I2C/RDSI
8
CK
10
DA
13
18
19
3 1
22
I-LED-LEVEL
23
I-VACS
D324
D319
5 7
32
O-SW-MUTE
31
O-FR-RELAY
33
O-AMP-RST
30
O-FAN-LOW-SPEED
35
I-PROTECT-S
5 7
8
VCC
+9V
R-CH
10
INPUT_C
R-CH
44
OUT_B
45
OUT_B
36
37
53
OUT_A
52
OUT_A
OUT_C
OUT_C
OUT_D
OUT_D
29
28
11
INPUT_D
R-CH
2
RESET
15
SD
6 7
PRE AMP
IC600
POWER AMP
IC800
POWER AMP
IC800 (EX66)
IC800 (EX88)
PRE AMP
IC601
R-CH
HEADPHONE
AMP
IC308
5 7
2
4
51
VACS/SIGNAL LEVEL
CONTROL
IC305
5 10
11
2 5
7
6 7
52
I-HP/CD-SW
R-CH
53
36
37
45
44
29
28
SUBWOOFER
AMP
Q312-315
SPEAKER RELAY
DRIVER
Q705
MUTE
CONTROL
Q321,324
DC DETECT
Q706
+8.3V REG
Q319
MUTE
Q325
OVERLOAD
DETECT
Q604-607,
609,610
DC DETECT
Q705
DC DETECT
Q711
OVERLOAD
DETECT
Q604-607
+
L
TB601
SUBWOOFER
,03('$1&(86(ȍ
,03('$1&(86(ȍ
TB600
R
RY600
+
+
PHONES
J302
SPEAKERS
+
4
3
2
1
D601
L
,03('$1&(86(ȍ
TB600
EX66/EX88
EX99
R
+
SPEAKERS
FAN MOTOR CONTROL
Q706,707,712 (EX66)
Q608,706,707 (EX88)
Q707,708,712 (EX99)
FAN MOTOR
REG
Q708 (EX66/EX88)
Q709 (EX99)
FAN MOTOR
DETECT
Q709 (EX66/EX88)
Q710 (EX99)
D704
FAN701
DC FAN
+9V
+13V
+
M+7V
INPUT_A
INPUT_B
INPUT_C
OUT_A
OUT_A
OUT_B
OUT_B
OUT_C
OUT_C
OUT_D
OUT_D
INPUT_D
RESET
SD
A
CD SECTION
B
CD SECTION
D
DISPLAY/
POWER
SECTION
5FKLVRPLWWHGGXHWRVDPHDV/FK
6LJQDOSDWK
: FM
: AM
: CD
: DVD
5-2. BLOCK DIAGRAM –TUNER/AUDIO Section –
(Page 17)
(Page 19)
(Page 17)

Table of Contents

Related product manuals