3232
HCD-GN1100D
HCD-GN1100D
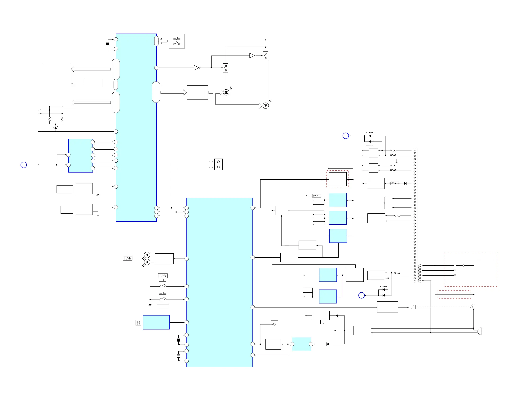
7-6. BLOCK DIAGRAM – DISPLAY/POWER SECTION –
X
MAIN
SECTION
(Page 30)
G
X
AMP
SECTION
(Page 31)
K
IC501
LEVEL
DETECT
ND900
FLUORESCENT
INDICATOR TUBE
9, 10, 12 – 22,
24 – 41, 43 – 47
1 – 6, 87-100
P1 – 36
G2 – 21
64 – 66
7, 8, 86
BF4
1
IC902
SPECTRUM
ANALYZER
67
68
16
2
15
69
71
48
80
ALL BAND
BF3
BF1
IN2
IN1
VKK
LED SELECTOR
G1,22,23
G1,22,23
G2-21
13
17
74 VOLUME
ROTARY
ENCODER
S935
MASTER
VOLUME
SPEANA
P1 – 36
VF1
VF2
D900
-VG
(-32V)
X900
4MHz
83 XIN
82 XOUT
52– 59,
75,76,78,79
LED DRIVE
Q906-916, 921
D906, 908, 910, 913, 915, 917,
919, 921, 929, 923, 925, 927
D905, 907, 909, 912, 914,
916, 918, 922, 924, 926
LED+9V
Q903
Q902
Q901
Q900
D904
(R)
D930
(G)
KEY2
|
KEY0
S900 – 905, 907 - 914,
916 - 928, 934, 937
60I2C DATA
61I2C CLK
77RESET
30 IIC-DATA
29 IIC-CLK
IIC-DATA
IIC-CLK
40 GC-RESET
74 POWER-KEY
73 DISPLAY-KEY
S934
S900
DISPLAY
41 STBY-LED
4 SIRCS
RESET
X402
5MHz
15 X-IN
13 X-OUT
X401
32.768kHz
10 XC-IN
11 XC-OUT
IC401 (6/6)
SYSTEM CONTROL
7STBY-RELAY
12RESET
20AC-CUT
B+ SWITCH
Q523, 524
D672
D505
D501
POWER
SWITCHING
LED DRIVE
Q904,905
RECT
D658
RECT
D656
+VL
VL(AC)
F1261
VL
VL
VH
VH
VP
VF
VF
GND
F1271
F1241
F1251
R1292
–VL
+VH
–VH
– 33V
REGULATOR
Q1264
POWER ON/OFF
RELAY DRIVE
Q1200
– VG
(-32V)
D1292
RECT
VF1
VF2
RY1200
AC IN
T1200
POWER
TRANSFORMER
RESET
SWITCH
Q501
IC901
REMOTE CONTROL
RECEIVER
TO FLUORESCENT
INDICATOR TUBE
FL901
EVER +4V
M+9V
D3.3V
IC900
DISPLAY CONTROL,
KEY CONTROL
BUFFER
Q917, 918, 919
70
BF2
14
R480
72 OPERATION DIAL
ROTARY
ENCODER
S936
OPERATION
DIAL
1 2
NO.402
(FOR CHECK)
CN402
(3/3)
(FOR CHECK)
78MTK-POWER
68OVER VOLTAGE DET
REG. SWITCH
Q518, 503
REG. SWITCH
Q104
+5V REG.
Q103
RECT
D560
M +9V
SW +9V
+9V REG
LED +9V
A +9V
ST +9V
MB +9V
+9V REG
+9V REG
VOLTAGE
CHECK
Q504, 550
AU +5V
V +5V
AC3
AC4
AC4
AC3
F1281
AUDIO +9V
BIAS +9V
RECT
D561
+SW3.3V
+3.3V REG
+B SWITCH
Q513,520
AU+5V
+SW5V
(ZIVA)
+5V REG
F1291
X
MAIN
SECTION
(Page 30)
J
AC CUT
DETECT
D506
UNREG
S1200
S1200
230 – 240V
|
220V
|
120V
VOLTAGE
SELECTOR
TH
EXCEPT TH
IC558
IC559
IC561
IC560
IC507
EXCEPT TH