EasyManua.ls Logo

Sony HCD-S20 - Schematic Diagram - MAIN Board (1;6)

Sony HCD-S20
40 pages
Print Icon
To Next Page IconTo Next Page
To Next Page IconTo Next Page
To Previous Page IconTo Previous Page
To Previous Page IconTo Previous Page
Loading...
HCD-S20
HCD-S20
2222
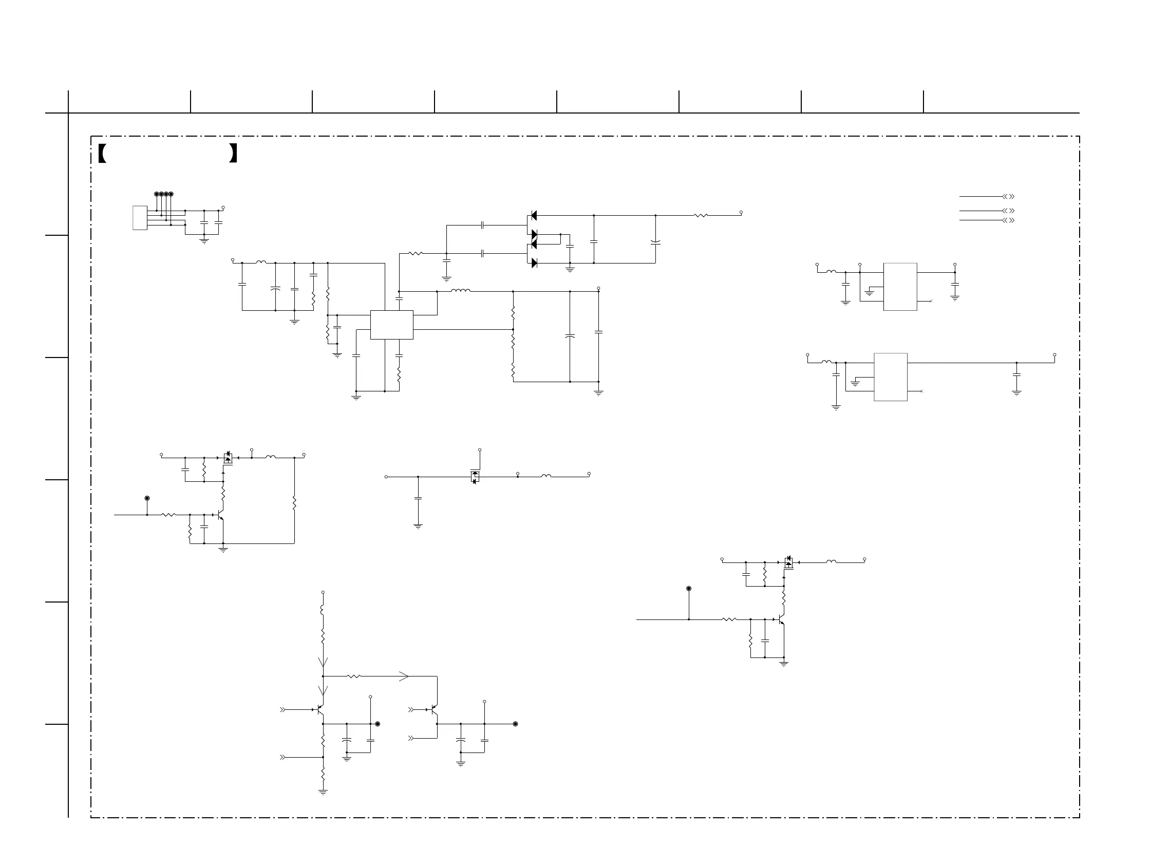
6-6. SCHEMATIC DIAGRAM - MAIN Board (1/6) -
8104 kernel +1.2V
++
++
++
++
++
FB1 500/800mAFB1 500/800mA
R4
1K
R4
1K
C81
0.1uF/50V/X7R
C81
0.1uF/50V/X7R
R2
2.2K
R2
2.2K
C4
0.01uF/50V/X7R
C4
0.01uF/50V/X7R
C97
3300pF//50V/X7R
C97
3300pF//50V/X7R
FB9 500/800mAFB9 500/800mA
C50
0.1uF/25V/Y5V
C50
0.1uF/25V/Y5V
R101
47K
R101
47K
C17
0.1uF/50V/X7R
C17
0.1uF/50V/X7R
R72 5.6/1WR72 5.6/1W
Q9
P_AP2305
Q9
P_AP2305
Q7
PNP_3CA8550C
Q7
PNP_3CA8550C
R10
47K
R10
47K
100uF/16V
CE14
100uF/16V
CE14
Q3
NPN_3DG3904M
Q3
NPN_3DG3904M
FB25 300/2AFB25 300/2A
R12
4.7K
R12
4.7K
C130 0.1uF/50V/X7RC130 0.1uF/50V/X7R
Q8
PNP_3CA8550C
Q8
PNP_3CA8550C
XS1
4PIN/2.5mm/40mm
XS1
4PIN/2.5mm/40mm
Q2
N_AP2328
Q2
N_AP2328
TP20TP20
C131
330pF/50V/X7R
C131
330pF/50V/X7R
TM49TM49
C20
2.2uF/10V/Y5V
C20
2.2uF/10V/Y5V
D16
BAT54S
D16
BAT54S
C28
0.1uF/25V/Y5V
C28
0.1uF/25V/Y5V
C60.1uF/25V/Y5V C60.1uF/25V/Y5V
R9
49.9K
R9
49.9K
R91
56
R91
56
R11
47K
R11
47K
D17
BAT54S
D17
BAT54S
TM46TM46
C12
2.2uF/10V/Y5V
C12
2.2uF/10V/Y5V
R6
47K
R6
47K
L1 10uH/3AL1 10uH/3A
C21
330pF/50V/X7R
C21
330pF/50V/X7R
100uF/16V
CE2
100uF/16V
CE2
R29 2.2R29 2.2
R23
12K/1%
R23
12K/1%
R49
1.8/2W
R49
1.8/2W
C123
0.1uF/25V/Y5V
C123
0.1uF/25V/Y5V
R275 0R275 0
FB17
300/2A
FB17
300/2A
R14
10K
R14
10K
U2
EUP3482A
U2
EUP3482A
TP19TP19
R17
4.7K
R17
4.7K
U4
LDO_G9091-330T11U
U4
LDO_G9091-330T11U
C26
0.1uF/25V/Y5V
C26
0.1uF/25V/Y5V
C2
4.7uF/16V/Y5V
C2
4.7uF/16V/Y5V
R18
10K
R18
10K
U3
LDO_G9091-330T11U
U3
LDO_G9091-330T11U
R20
3.9K
R20
3.9K
R16
47K
R16
47K
TM43TM43
C24
0.1uF/25V/Y5V
C24
0.1uF/25V/Y5V
TM9TM9
TP18TP18
Q5
NPN_3DG3904M
Q5
NPN_3DG3904M
FB3 120/2AFB3 120/2A
22uF/50V
CE6
22uF/50V
CE6
22uF/50V
CE8
22uF/50V
CE8
Q11
P_AP2305
Q11
P_AP2305
FB4 500/800mAFB4 500/800mA
C18
0.1uF/25V/Y5V
C18
0.1uF/25V/Y5V
100uF/16V
CE11
100uF/16V
CE11
TP21TP21
C13
0.1uF/50V/X7R
C13
0.1uF/50V/X7R
C53
0.1uF/25V/Y5V
C53
0.1uF/25V/Y5V
C124 0.1uF/50V/X7RC124 0.1uF/50V/X7R
C16
0.1uF/25V/Y5V
C16
0.1uF/25V/Y5V
C33
NC/100pF/50V/NP0
C33
NC/100pF/50V/NP0
R27
10K/1%
R27
10K/1%
R7
100K
R7
100K
C3
4.7uF/16V/Y5V
C3
4.7uF/16V/Y5V
C25
0.1uF/50V/X7R
C25
0.1uF/50V/X7R
C105
0.1uF/50V/X7R
C105
0.1uF/50V/X7R
C133
330pF/50V/X7R
C133
330pF/50V/X7R
R21
20K/1%
R21
20K/1%
FB16 120/2AFB16 120/2A
G
DS
1
2
3
4
G
DS
BS
IN
SW
FB
COMP
GND
SS
EN
VIN
GND
EN NC
VOUT
VIN
GND
EN NC
VOUT
G
DS
close to DC/DC
close to LDO
close to DC/DC
close to LDO
POWER_EN1
REGO1
TR_B1
REGO2
VC12
POWER_EN2
POWER_EN1
POWER_EN2
POWER_EN1
8
REGO2
TR_B2TR_B1
REGO1
VC12
6
POWER_EN2
8
(1/6)MAIN BOARD
A
386
E
2
D
5
B
C
7
F
14
MAX 2A
STANDBY:40mA
Imax: 570mA
STANDBY:25mA
Imax: 368mA
STANDBY:15mA
Imax: 202mA
From Power Board
STBY+5V
STBY+5V
5V
12V_IN
STBY+5V
MCU3V3
12V_IN
12V_IN
AMP_12V
M+5V
VC12
DVCC3
12V
-24V
FM3V3
12V_IN
VFD_12V
5V
UPG5V
M+5V
12V
1
2
3
4
1
3
2
1
3
2
1
2
3
5
6
4
8
7
1
2
34
5
1
2
34
5

Related product manuals