EasyManua.ls Logo

Sony HCD-VR70 - Video Section

Sony HCD-VR70
98 pages
Print Icon
To Next Page IconTo Next Page
To Next Page IconTo Next Page
To Previous Page IconTo Previous Page
To Previous Page IconTo Previous Page
Loading...
HCD-VR50/VR70
– 27 –
– 28 –
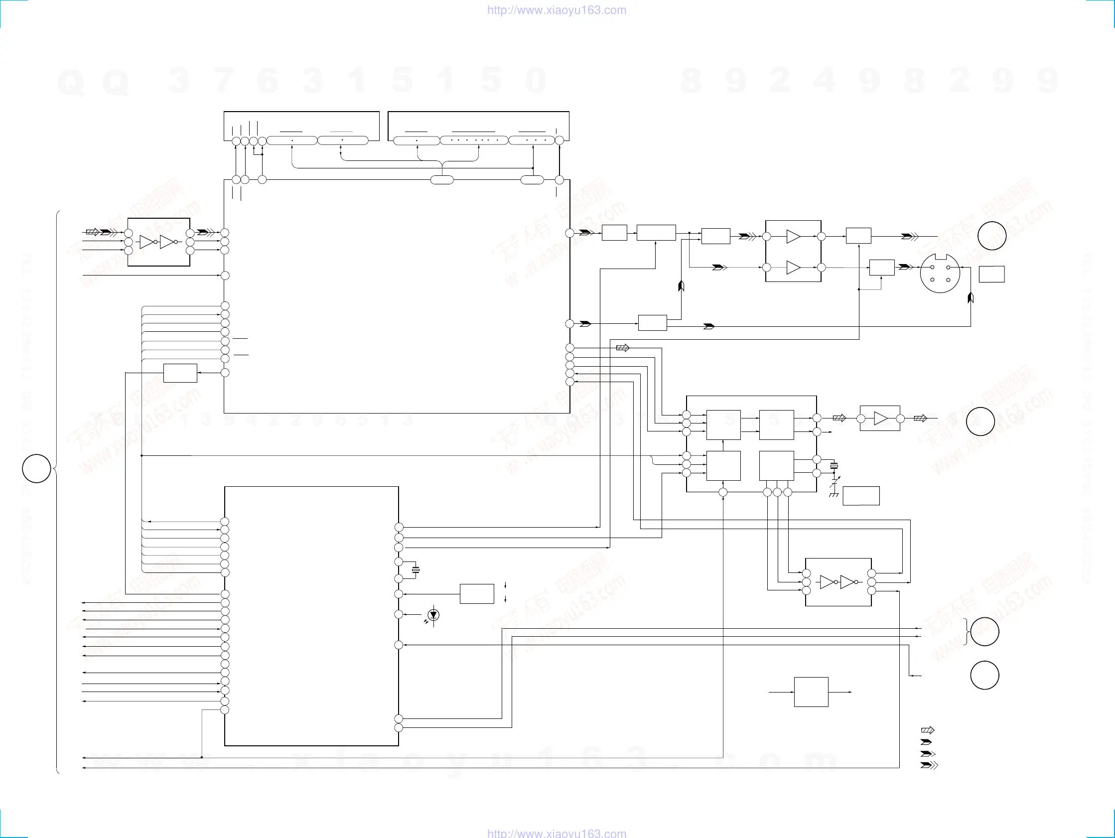
VIDEO SECTION –
SYSTEM
SELECT
S501
65
15
13
09
30
I
2
C.DATA
29
I
2
C.CLK
XRESET
TEST LED
NT/PAL
XOUT
+5V
D502
A7
DF LATCH
SHARPNESS
XIN
24
45
BUS
DSP DATA
DSP LATCH
SENSE CLK
DSP CLK
SENSE
DSP MUTE
CTRL1(L:DOUBLE)
CTRL2
LDON
SCOR
SUBQ DATA
22
34
X501
NTSC
AUTO
PAL
10MHz
X503
27MHz
VIDEO CD CONTROL
IC502
LEVEL SHIFT
IC504
LEVEL SHIFT
IC501
D-RAM
IC507
ROM
IC506
AMP
IC101
OUTPUT AMP
IC401
VIDEO/CD DECODER
IC505
DIGITAL FILTER & D/A CONVERTER
IC509
DATA1O
DATA1I
CLK1
CL680 INT
CL680 HSEL
CL680 HRDY
680 RESET
DATA0
DATAI
CLK1
INT
HSEL
HRDY
RESET
ADATA
BCLK
LRCK
C2P0
DATA
XLT
CLK
SENS
SCLK
MUTE
CTRL1
LDON
SCOR
SUBQ
SQCK
XRST
MCK
A
CD
SECTION
(Page 20)
• R CH: Same as L ch
• SIGNAL PATH
: CD
: CHROMA
:Y
: VIDEO
SUBQ CLK
DEVICE RESET
23
93
73
12
3
4
5
1
2
10
11
27
28
18
37
36
77
20
21
33
32
31
69
HD-OUT
6
CD-C2P0
CD-LRCK
CD-BCK
HRDY
HD-IN
HCK
HINT
HSEL
RESET
PGIO2/VSYNC/CSYNC
INVERTER
Q502
CD-DATA
MWE WE
RAS
UCAS
LCAS
A0
A8
DQ1
DQ16
RASO
CAS
MCE
MD0
I
MD15
MA0
I
MA10
C-OUT
Y-OUT
75
DA-DATA
DA-BCK
111
VCK-IN
106
DA-XCLK
86
110
DA-LRCK
108
112
119
117
113
114
121
93
60
3
5
4
13 14 28 29
38 42 40
10
8
4
13
5
1
13
8
12
6
11
1
3
7
5
1
3
19
17
DATA0
CLK1
8
7
10 21 20 4
11
18
MODE
PLM
D/A
CONV
CLOCK
DIVIDER
9
24
1
16 - 19 22 - 26
2 - 10 31 - 39
O0
O7
A11
A17
A0
A10
CE
13 - 15 17 - 21
25 4 28 29 3 2 14 10 12 - 5 27 26 23
58 - 44
10 - 29
22
37
MUTE
Q454
BUFFER
Q301
MUTE
Q453
MIX AMP
Q308,310
BUFFER
Q303,304
TRAP
Q302,306,307
1
3
2
4
14
VCD VIDEO
J301
VIDEO
FREQUENCY
CT503
CD-L
(L - CH)
R-CH
X-RST
27MHz
384FS
768FS
S VIDEO
OUT
DATAI
DATAO
CLK1
HRDY
INT
HSEL
RST
CLK1, DATA0
(XTAL 33.8MHz)
27MHz
RSTB
3.3V REG
Q531
+3.3VD5V
M
MAIN
SECTION (1/2)
(Page 23)
N
MAIN
SECTION (2/2)
(Page 25)
O
MAIN
SECTION (1/2)
(Page 23)
P
MAIN
SECTION (2/2)
(Page 25)
I
2
C.DATA
I
2
C.CLK
w
w
w
.
x
i
a
o
y
u
1
6
3
.
c
o
m
Q
Q
3
7
6
3
1
5
1
5
0
9
9
2
8
9
4
2
9
8
T
E
L
1
3
9
4
2
2
9
6
5
1
3
9
9
2
8
9
4
2
9
8
0
5
1
5
1
3
6
7
3
Q
Q
TEL 13942296513 QQ 376315150 892498299
TEL 13942296513 QQ 376315150 892498299
http://www.xiaoyu163.com
http://www.xiaoyu163.com

Table of Contents

Related product manuals