EasyManua.ls Logo

Sony STR-DA2800ES - Page 73

Sony STR-DA2800ES
138 pages
Print Icon
To Next Page IconTo Next Page
To Next Page IconTo Next Page
To Previous Page IconTo Previous Page
To Previous Page IconTo Previous Page
Loading...
73
US
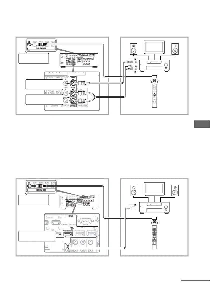
Using Multi-zone Features
2 Outputs sound from speakers in zone 2 using the receiver and
another amplifier.
Setting the speakers in zone 2 is required (page 75).
A IR repeater (not supplied)
B Speakers
C Other amplifier/receiver
* You can also connect to the ZONE 2 COMPONENT VIDEO OUT jack.
3 Making a zone 2 connection using HDMI
Outputs HDMI input video/audio signals in zone 2 using the HDMI ZONE 2 OUT jack of the
receiver.
Setting the HDMI output in zone 2 may be required (page 75).
A IR repeater (not supplied)
B Speakers
C Other amplifier/receiver
Main zone Zone 2
TV
monitor
ZONE 2 AUDIO OUT
A
BB
C
STR-DA2800ES
Remote control
IR REMOTE IN
ZONE 2 VIDEO OUT*
Main zone Zone 2
TV
monitor
HDMI ZONE 2 OUT
A
STR-DA2800ES
Remote control
IR REMOTE IN
BB
C
continued

Table of Contents

Other manuals for Sony STR-DA2800ES

Related product manuals