EasyManua.ls Logo

Sony STR-K980 - Block Diagram - DISPLAY;POWER Section

Sony STR-K980
Print Icon
To Next Page IconTo Next Page
To Next Page IconTo Next Page
To Previous Page IconTo Previous Page
To Previous Page IconTo Previous Page
Loading...
1717
STR-K980
STR-K980
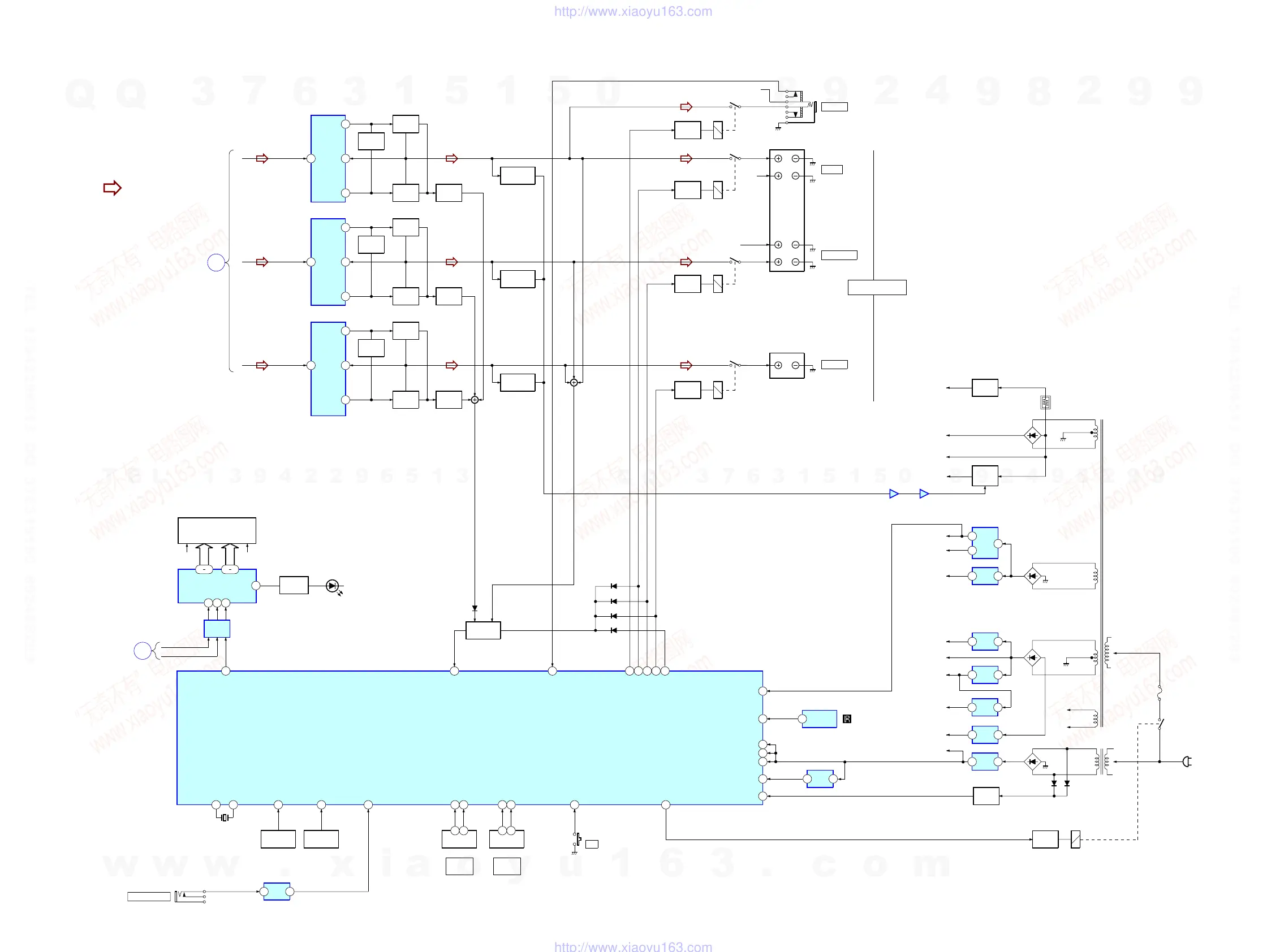
3-2. BLOCK DIAGRAM – DISPLAY/POWER SECTION –
• R-CH is omitted due to same as L-CH.
IN2
8
12
+V OUT2
POWER AMP
IC701
POWER AMP
IC601
9
NF2
LIMITER
Q701,702
11
-V OUT2
IN2
12
+V OUT2
9
NF2
11
-V OUT2
BOOSTER
Q703
BOOSTER
Q704
CURRENT
DETECT
Q705,706
AF POWER
PROTECT
Q740
LIMITER
Q651,652
BOOSTER
Q653
BOOSTER
Q654
CURRENT
DETECT
Q655,656
IN2
8
12
+V OUT2
POWER AMP
IC501
9
NF2
LIMITER
Q501,502
11-V OUT2
BOOSTER
Q503
BOOSTER
Q504
CURRENT
DETECT
Q505,506
LED DRIVE
Q110
D105
D721
PROTECT
SWITCH
Q722,723,725
RELAY
DRIVE
Q790
RY791
RELAY
DRIVE
Q710
RY701
D1110
RELAY
DRIVE
Q610
RY601
D1108
RELAY
DRIVE
Q550
RY501
D1107
D1111
L
R
SR
SL
C
R-CH
R-CH
R-CH
PHONES
TM601
61
PROTECTOR
62
HP RY
66
FRONT RY
69
REAR RY
68
C/SB RY
67
SP_B_RY
RV102
ENCODER
3 1
VOL_ENC(B)
64
VOL_ENC(A)
65
POWER KEY
56
?/1
S100
77
RSTX
48
STOP
54
SIRCS
63
FUSE DETECT
REMOTE
CONTROL
RECEIVER
1
IC102
D910-913
AC
IN
T902
RY901
D915
F901
D914
RELAY
DRIVE
Q901
D920-923
23
VCC5
84
VCC3
-7V
REG
3 2
+7V
REG
1 3
AUDIO
+7V
IC801
IC802
POWER RY
58
RELAY
+B
D805-808
82 83
X0
X1
X1101
24MHz
F1
F2
L
SLSL
C
A
J791
FLUORESCENT
INDICATOR TUBE
FL101
FL_DATA
FL_CLK
9
FL_LAT
7
DIN
8
CLK
9
1
STB
SW1
14 29
SEG1-16
42 31
GRID1-12
F1 F2
FL DRIVE
IC100
ADCC
38
S108-111,115,124
FUNCTION
KEY
A/D1
39
FUNCTION
KEY
A/D2
40
S101-107
SYSTEM CONTROL
IC1101(2/2)
• Signal Path
: FM
AF POWER
PROTECT
Q640
AF POWER
PROTECT
Q540
IC691
21
FRONT
SURROUND
IC691
57
55
HP DETECT
BUFFER
IC101
35
AVCC
+3.3V
REG
3 1
IC1904
AUDIO
-7V
+10V
REG
3 1
TUNER
+10V
IC1902
T901
Q921
AC DET
1 2
IC1111
D802
R803
+B
-B
-B
SWITCH
Q691,692
-20V REG
Q801
FL101
-20V
POWER AMP
-B
+5V
REG
3 1
IC1031
+5V
+2.5V
REG
5
+2.5V
+3.3V
REG
2
4
IC1901
+3.3V
+5V
REG
3 1
IC1001
AUDIO
+5V
SPEAKERS
IMPEDANCE USE 6-16
MASTER
VOLUME
RV101
ENCODER
3 1
ENC_B
32
ENC_A
31
INPUT
SELECTOR
8
RESET
5 1
IC2000
AMP
+3.3V
(STBY)
MAIN
SECTION
TM502
CENTER
(Page 16)
B
MAIN
SECTION
(Page 16)
AUTO CAL MIC
J2000
w
w
w
.
x
i
a
o
y
u
1
6
3
.
c
o
m
Q
Q
3
7
6
3
1
5
1
5
0
9
9
2
8
9
4
2
9
8
T
E
L
1
3
9
4
2
2
9
6
5
1
3
9
9
2
8
9
4
2
9
8
0
5
1
5
1
3
6
7
3
Q
Q
TEL 13942296513 QQ 376315150 892498299
TEL 13942296513 QQ 376315150 892498299
http://www.xiaoyu163.com
http://www.xiaoyu163.com

Related product manuals