EasyManua.ls Logo

Sony STR-K980 - Schematic Diagram - MAIN Board (3;3)

Sony STR-K980
Print Icon
To Next Page IconTo Next Page
To Next Page IconTo Next Page
To Previous Page IconTo Previous Page
To Previous Page IconTo Previous Page
Loading...
2828
STR-K980
STR-K980
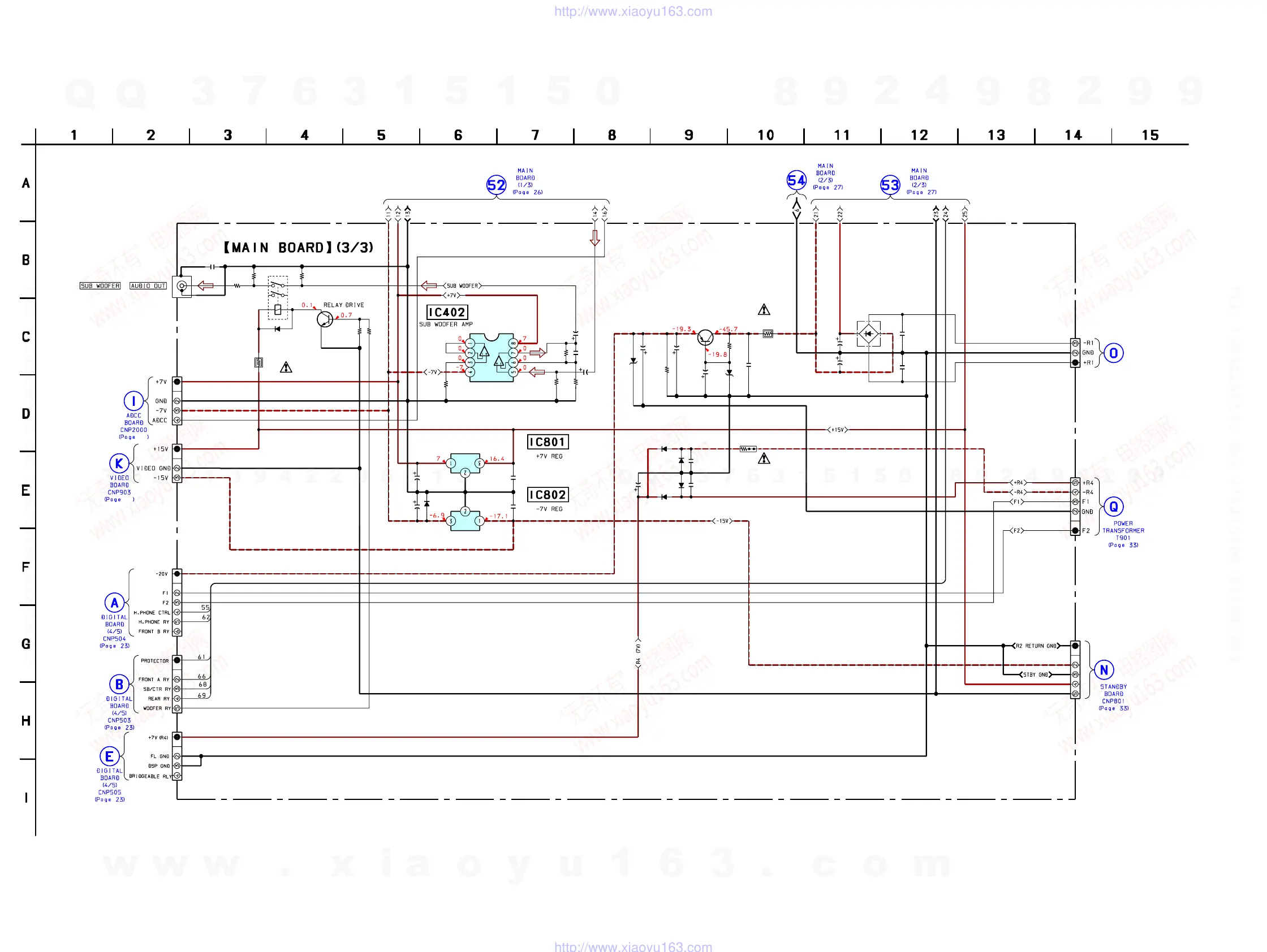
3-13. SCHEMATIC DIAGRAM – MAIN BOARD (3/3) –
37
35
SPEAKER B
BOARD
CNP808
(Page 35)
C808
IC402
R474
R473
C471
R499
R532R533
C499
C810
C807
R470
C801
C802
R803
D801
D804
R802
C822
R806
C472
R480
C811
R468
C809
C805
C806
D896
R469
CN505
CNP911
CNP913
CNP912
CN915
CNP801
CNP802
RY560
IC801
IC802
R910
C831
C830
C832
R804
J309
C400
Q801
D808
D807
D806
D805
Q560
D560
CN506
C803
C804
D802
47
25V
NJM4565D
10k
10k
4.7
50V
47k
10k47k
220p
0.1
47
25V
47k
47
35V
47
35V
4.7
HZS20-1LTA
HZ6.8BP-TK
220
47
35V
22k
4.7
50V
47k
0.1
100k
0.1
0.22
100V
0.22
100V
AK04V1
1k
3P
6P
5P
4P
6P
3P
5P
TA7807S
TA79007S
0.15
0.1
0.1
3300
16V
10k
0.1
2SB734-T-34
10EDB40-TA2B5
10EDB40-TA2B5
10EDB40
-TA2B5
10EDB40
-TA2B5
2SC1740S-QRT
1SS133T-72
4P
6800
71V
6800
71V
RBV-602L-FA
w
w
w
.
x
i
a
o
y
u
1
6
3
.
c
o
m
Q
Q
3
7
6
3
1
5
1
5
0
9
9
2
8
9
4
2
9
8
T
E
L
1
3
9
4
2
2
9
6
5
1
3
9
9
2
8
9
4
2
9
8
0
5
1
5
1
3
6
7
3
Q
Q
TEL 13942296513 QQ 376315150 892498299
TEL 13942296513 QQ 376315150 892498299
http://www.xiaoyu163.com
http://www.xiaoyu163.com

Related product manuals