EasyManua.ls Logo

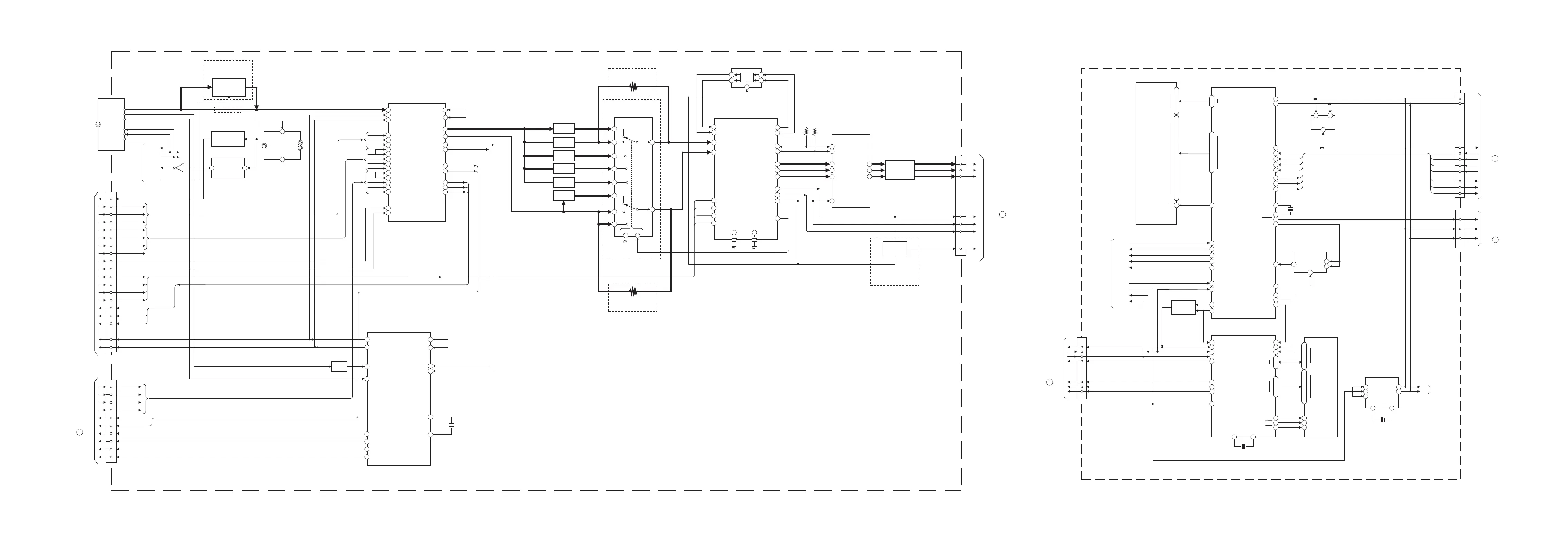
Sony TRINITRON KV-32WS4A - SECTION 5 DIAGRAMS; Block Diagrams Overview

Sony TRINITRON KV-32WS4A
90 pages
Print Icon
To Next Page IconTo Next Page
To Next Page IconTo Next Page
To Previous Page IconTo Previous Page
To Previous Page IconTo Previous Page
Loading...
31 32 33 34
HP R
HP L
R2
V2
L2
A
AV INPUT/OUTPUT INTERFACE,COLOUR DECODER,
SOUND PROCESSOR, DOLBY NOISE REDUCTION,
MICRO CONTROLLER, MEGA TEXT
(1/2)
()
VIDEO
QSS
AM
SCL
SDA
AGC
TU101
AGC MON
SDA
SCL
SDA
V-S
TV ID
4
CN201
DUAL SCART
B1
9
B2
0
B6
B2
A2
0
A1
5
A6
A2
B8
A8
B1
5
B1
1
B7
B1
6
A1
9
A3
A1
B3
B1
CVBS OUT
CVBS IN
AUDIO L1 IN
AUDIO R1 IN
CVBS Y IN
SVHS-C IN
AUDIO L2 IN
AUDIO R2 IN
MODE
MODE
RED IN
GREEN IN
BLUE IN
BLANKING
CVBS OUT
AUDIO L OUT
AUDIO R OUT
AUDIO L OUT
AUDIO R OUT
34
8
32
10
38
3
40
1
6
V3
C3
L3
R3
HP L
HP R
L
R
SP L
SP R
36
14
13
37
39
SDA
SCL
Y/CVBS
C
IC101
AV INPUT/OUTPUT INTERFACE
48
6
MODE1
MODE2
41
CBVS IN TV
42
L IN TV
40
R IN TV
27
CVBS IN AV-1
25
L IN AV-1
26
R IN AV-1
43
CVBS IN AV-2
45
Y IN AV-2
47
C IN AV-2
44
L IN AV-2
46
R IN AV-2
1
CVBS IN AV-3
3
Y IN AV-3
5
C IN AV-3
2
L IN AV-3
4
R IN AV-3
33
L OUT
32
R OUT
23
CBVS OUT AV-2
22
L OUT AV-2
20
R OUT AV-2
V
L1
R1
V/Y
C
L2
R2
V3
C3
L3
R3
18
L OUT PIP
16
R OUT PIP
VIDEO AMP
Q110
DL
Q120
VID
6
IC104
SYNC SEP
TV SYSTEM
FILTER
Q103,104,106
1
2
+9V
BST +B
MAIN OUT
SUB OUT
ANT IN
ATTSW
30
31
R IN AV-1
L IN AV-1
IC201
SOUND PROCESSOR
(STEREO AND NICAM)
57
R OUT SP
47
L OUT TV
48
R OUT TV
56
L OUT SP
51
R OUT AV-2
50
L OUT AV-2
8
SDA
9
SCL
SDA
SCL
25
ANA-IN1
MONO IN (AM)
28
20
XTAL
21
XTAL
X200
18.432MHz
SCL
SDA
4
12
2
5
1
15
11
14
13
3
IC1303
DIGITAL COMB FILTER
SWITCH
KV-28WF3 AND
KV-32WF3 ONLY
JR1302
JR1301
KV-28WF3B AND
KV-32WF3B ONLY
6
5
SDA
SCL
IC302
MAIN COLOUR DECODER
(HELPER DECODING FOR PAL+)
18
FB IN
26
Y/CVBS IN
25
C IN
19
B IN
20
G IN
21
R IN
1
2
R-Y OUT
B-Y OUT
3
U IN
15
COMP OFF
4
V IN
RED
GREEN
BLUE
BLANK
109
3031
X302
4.43MHz
X301
3.58MHz
11
12
14
15
5
SCP
IC303
10
SCP
11
V
17
HA
14
V OUT
13
U OUT
12
Y OUT
30
31
7
5
12
10
SDA
SCL
SCP
V IN
U IN
Y IN
26
V OUT
28
U OUT
21
Y OUT
IC304
ARTIFICIAL INTELLIGENCE
OUTPUT AMP
Q315-317
V50M
U50M
Y50M
SDA
SCL
6
7
8
1
3
5
CN310
HAM
SCP50M
VP50M
9
Q321,322
BUFFER
COMP OFF
KV-28WF3A/D/E/K,
KV-32 WF3A/D/E/K
ONLY
TO B BOARD
CN1810
TO D BOARD
CN0745
RF IN
KV-28WF3A/D/E/K,
KV-32WF3A/D/E/K
ONLY
KV-28WF3B,
KV-32WF3B
ONLY
REFXTALSECXTAL
DELAY
LINE
BA
COMB Y
C
C
C
Y++
Y+
Y
COMB C
BPF
FL201
CP101
SCL
TO A BOARD
(2/2)
CN101 (1/2)
1
Q1303
AMP
Q1313
AMP
Q1302
AMP
Q1306
AMP
Q1305
AMP
Q1304
AMP
IC1004
RESET
GENERATOR
TO D BOARD
CN0745
IC1002 ROM
5
13
~
15
.
17
~
21
12
~
5
.
27
.
26
.
23
.
25
.
4
.
28
.
29
.
3
.
2
.
30
22
15
~
8
D0
D7
A0
A17
42
34
20
33
36
TVID
DL
CDATA
PL/NT
NRSDSP
49
38
30
41
AGCMON
Y/CVBS
VP100
HP100
BLANK SW
Q2006,2007
6
7
10
8
1
5
3
BLK TXT
VP100
HP100
TXT CLK
R TXT
G TXT
B TXT
64
4
5
2
17
61
62
63
IC2001
MEGA TEXT
BLAN
VS
HS
CLS
R
G
B
10
CVBS
7 6
XIN XOUT
39
38
45
WE
RAS
CAS
9
~
12
.
14
~
18
.
5
34
~
26
.
35
IICEN
TXD
RXD
68
66
67
40
~
43
1
~
2
.
24
~
25
3
4
23
WE
RAS
CAS
RXD
TXD
M3LEN
43
44
53
RES
WATCH ENABLE
21
RESET
28
XTAL2
32
WATCH PULSE
55
RESET
27
XTAL1
26
STANDBY
35
MUTE
31
PIC ROTATION
18
KEY2
19
LED RESP
39
SIRCS
48
KEY1
50
CS EXTERNAL
40
SDA0
23
SCL0
22
MTX RESET
OSD OFF
V PULSE IN
AGCMONI
AURESET
PL/NT
SCL1
FS IN
TV IN
PSEN
IC1001
MICRO CONTROLLER
1
8
7
6
CD1001
6MHz
5 6
1
SDA1 SCL1
CS
IC1003
EPROM
STBY
AU MUTE
PIC ROT
KEY2
RESP
SIRCS
22
20
21
25
16
18
24
26
23
35
9
1
2
RESET
SDA
SCL
16
15
2
10
11
7 6
SDA
SCL
X0 X1
X1101
14.32Mz
X1001
20.5Mz
KEY1
DISABLE
SDA
SCL
( )
AV INPUT/OUTPUT INTERFACE,
DIGITAL COMB FILTER, COLOUR
DECODER, SOUND PROCESSOR,
MICRO CONTROLLER, MEGA TEXT
TO B BOARD
CN1815
CN101(2/2)
TO A BOARD
(1/2)
CN115
(2/2)
A
IC1101
ID DECODER
IC2004
D-RAM
A0
A9
A0
A9
D0
D3
TO B BOARD
CN412
CE
SCL2
SDA2
STANDBY
MUTE
PIC ROT
KEY2
LED RESP
SIRCS
KEY1
CN2012
D0
D7
A0
A7
D0
D3
TO A
BOARD
(1/2)
3
~
1
.
68
~
56
.
7
.
46
3
4
1
2
BLOCK DIAGRAM (1)
SECTION 5
DIAGRAMS
BLOCK DIAGRAM (2)

Related product manuals