EasyManua.ls Logo

Spirax Sarco ILVA20 - Page 68

Spirax Sarco ILVA20
72 pages
Print Icon
To Next Page IconTo Next Page
To Next Page IconTo Next Page
To Previous Page IconTo Previous Page
To Previous Page IconTo Previous Page
Loading...
IM-P337- 6 9 EMM Issue 2
68
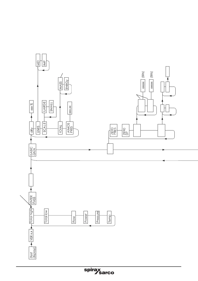
ILVA20/MVT10 Configuration menu
25
PRES
0
8888
ON
OFF
StEAM
HEAt XXXX%
SENSR
tEMP
SENSR
COMMS
ALARM
In-PUtS
x.xxSec
xx.xxmA
dELAy
XXXX
PRES
0 CAL
PRES
25 CAL
8888
PRES
SENSR
tEMP
SENSR
ON
OFF
STEAM
HEAT
XXXX%
COMMS
ALARM
dISP
dP
X.X.X
(Normal run mode
display sequence)
(Power on sequence;
turn on all segments,
then show the software
version no.)
(Press the > key and hold for 5 secs.)
(Bar g or psi g, depending if metric
or imperial units are selected)
(If heat is selected, alternates
between steam and condensate
temp, otherwise shows steam
temp. In C or F)
(Shows the total high 5 digits
for 10 secs, then the low 5 digits.
In Tonne/h (metric),
Tons/h (imperial),
Mwh or Mbtu
Tonne/h (metric)
Tons/h (imperial)
(Mwh or Mbtu)
(Configuration sub-menus)
(Display either the mass
total in kg or lbs, or the
steam energy in Mwh
or Mbtu)
Press and hold 'OK' for 3 seconds to zero pressure sensor
Press and hold 'OK' for 3 seconds to zero DP sensor
(When either of these parameters are exited,
the unit will display ‘WAIt’ for 10 seconds)
8888 is display
Default password = 7452

Other manuals for Spirax Sarco ILVA20

Related product manuals