EasyManua.ls Logo

Steinberg UR44C - Page 36

Steinberg UR44C
39 pages
Print Icon
To Next Page IconTo Next Page
To Next Page IconTo Next Page
To Previous Page IconTo Previous Page
To Previous Page IconTo Previous Page
Loading...
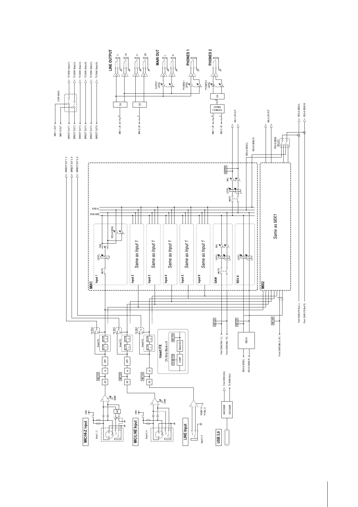
Appendix
UR44C Operation Manual 36
176.4kHz, 192kHz

Other manuals for Steinberg UR44C

Related product manuals