EasyManua.ls Logo

Taie FU86 - Input Modification to Linear (4-20 mA)

Default Icon
66 pages
Print Icon
To Next Page IconTo Next Page
To Next Page IconTo Next Page
To Previous Page IconTo Previous Page
To Previous Page IconTo Previous Page
Loading...
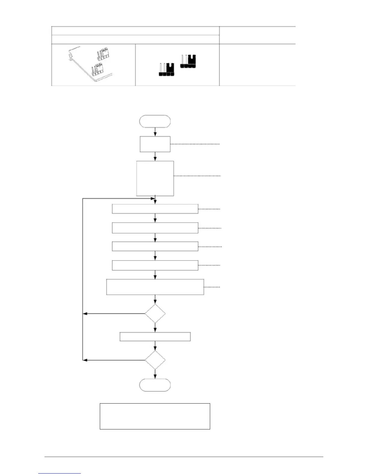
15.3 Input modify to Linear (4~20mA)
Jumper Position
Software Setting
Plug 2 pcs of Jumper in the right slot as shown
Parameter set as “INP1=AN4”
Linear analog signal (4~20mA) calibration flowchart
Start
SET 2_2 = 1
ANL1 = 0
ANH1 = 5FFF
DP = 0000
INP1 = AN4
USPL = 5000
LSPL = 0
Input analog signal 4mA
Adjusts "ANL1" until PV = 0
Input analog signal 20mA
Adjusts "ANH1" until PV = 5000
Input 4mA Check the PV = 0 Input
20mA Check the PV = 5000
NO
OK ?
YES
Repeat step A~E 3~4 times
to display ANL1 & ANH1 & DP
at Input level (level 3)
Step A
Step B
Step C
Step D
Step E
NO
OK ?
YES
End
Set the range you want
Ex: Low = -10.0, High = 10.0
Set LSPL = -10.0, USPL = 10.0, DP : 000.0
FY/FU operation manual 58

Related product manuals