EasyManua.ls Logo

TDK-Lambda HWS 3000G - Block Diagram

TDK-Lambda HWS 3000G
49 pages
Print Icon
To Next Page IconTo Next Page
To Next Page IconTo Next Page
To Previous Page IconTo Previous Page
To Previous Page IconTo Previous Page
Loading...
INSTRUCTION MANUAL
HWS 3000G
TDK-Lambda
<Page>
46/49
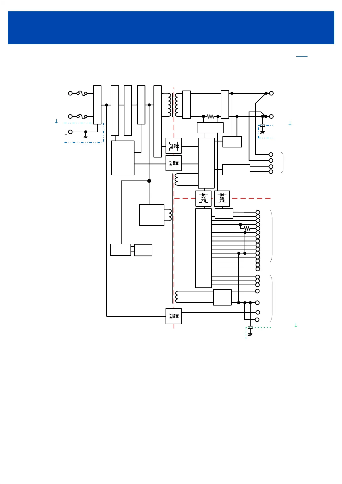
7. Block diagram
Circuit topology, switching frequency
PFHC circuit : Active filter 100kHz
Switching Circuit : Full-Bridge converter 120kHz (Primary circuit), 240kHz (Secondary circuit)
Auxiliary power1: Flybuck converter 125kHz
Auxiliary power2: Flybuck converter 77kHz
Buck converter (AUX): Buck converter 300kHz
Fuse rating :30A
Parts name : 0324030
Manufacturer name : Littel fuse
TOPTOP
Line Filter
Inrush Current Limit Circuit
Filter
L
N
Input
85132VAC/170265VAC
+V
Output
+S
-S
-V
+L
-L
ACF
Auxiliary
power2
AUX
GND
PFHC Circuit
Switching Circuit
Rectifirer
Output Voltage
Sensing
+D
-D
DG
Control
Circuit
Output Current
Sensing
OVP
Sensing
Filter
(Output - SignalAUX)
Reinforced insulation
Buck
converter
(Input-Output)
(Input-SignalAUX)
Reinforced insulation
Auxiliary
power1
FAN
CN61
Control
Circuit
Balance
-DR
DG
HL
PWR
-R
+R
AG
CB
VB
CC
CV
A/I
A/O
R=120Ω
R
CN41CN42
CN41
CN42
VPF
L/E
CPF
CN71
(Input-  )
Basic insulation
(Output-  )
Basic insulation
(SignalAUX - )
Functional insulation
Control
Circuit

Related product manuals