EasyManua.ls Logo

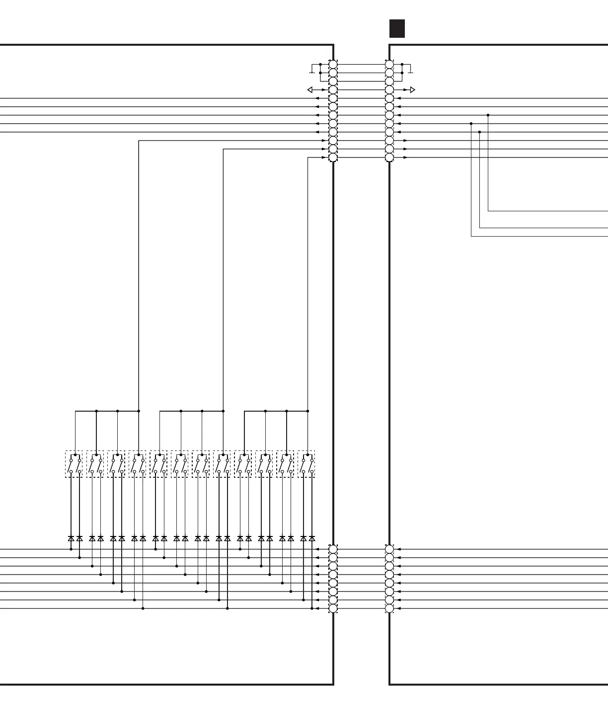
Technics SX-PX554 - MKB2 CIRCUIT SCHEMATIC

Technics SX-PX554
87 pages
Print Icon
To Next Page IconTo Next Page
To Next Page IconTo Next Page
To Previous Page IconTo Previous Page
To Previous Page IconTo Previous Page
Loading...
CN9 CN7
KF0
E
E
E
+5
KB0
KB1
KB2
KB3
KB4
Y0
Y1
Y2
E
E
E
+5
KB0
KB1
KB2
KB3
KB4
Y0
Y1
Y2
KS0
KF1
KS1
KF2
KS2
KF3
KS3
KF0
KS0
KF1
KS1
KF2
KS2
KF3
KS3
8
7
6
5
12
11
10
9
4
3
2
1
+5
CN8 CN4
8
7
6
5
4
3
2
1
8
7
6
5
4
3
2
1
UNLESS OTHERWISE SPECIFIED:
DIODES ARE MA165.
D65
SW33
SW34
SW35
SW36
D66
D67
D68
D69
D70
D71
D72
D73
SW37
C3
SW38
SW39
SW40
D74
D75
D76
D77
D78
D79
D80
D81
SW41
E4
SW42
SW43
SW44
D82
D83
D84
D85
D86
D87
D88
8
7
6
5
12
11
10
9
4
3
2
1
+5
MKB2 CIRCUIT
F
www.freeservicemanuals.info
09/08/2012
www.nostatech.nl
World of free manuals

Related product manuals