EasyManua.ls Logo

Technics SX-PX554 - Page 62

Technics SX-PX554
87 pages
Print Icon
To Next Page IconTo Next Page
To Next Page IconTo Next Page
To Previous Page IconTo Previous Page
To Previous Page IconTo Previous Page
Loading...
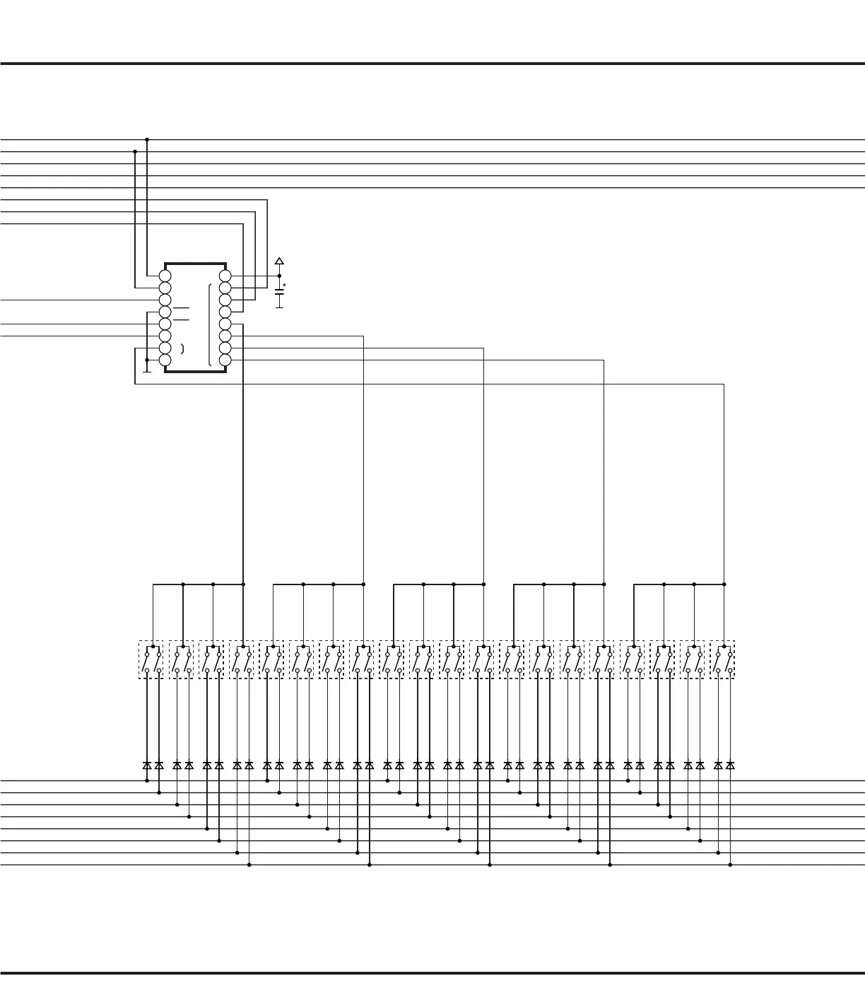
A0
+5
A1
A2
CS2
CS3
CS1
C5
0.1
7Y
GND
+VCC
0
1
2
3
4
5
6
HD74LS138P
(3 TO 8 DECODER)
IC2
1
2
3
4
5
6
7
8
16
15
14
13
12
11
10
9
Y
D89
SW45
F4
F#4
G4
G#4
SW46
SW47
SW48
D90
D91
D92
D93
D94
D95
D96
D97
SW49
A4
A#4
B4
C5
SW50
SW51
SW52
D98
D99
D100
D101
D102
D103
D104
D113
SW57
F5
F#5
G5
G#5
SW58
SW59
SW60
D114
D115
D116
D117
D118
D119
D120
D121
SW61
A5
A#5
B5
E5
SW62
SW63
SW64
D122
D123
D124
D125
D126
D127
D128
D105
SW53
C#5
D5
D#5
E5
SW54
SW55
SW56
D106
D107
D108
D109
D110
D111
D112
www.freeservicemanuals.info
09/08/2012
www.nostatech.nl
World of free manuals

Related product manuals