EasyManua.ls Logo

Teletek electronics iRIS8 - Page 78

Teletek electronics iRIS8
87 pages
Print Icon
To Next Page IconTo Next Page
To Next Page IconTo Next Page
To Previous Page IconTo Previous Page
To Previous Page IconTo Previous Page
Loading...
iRIS8 - Addressable Fire Alarm Panel Installer Programming
78
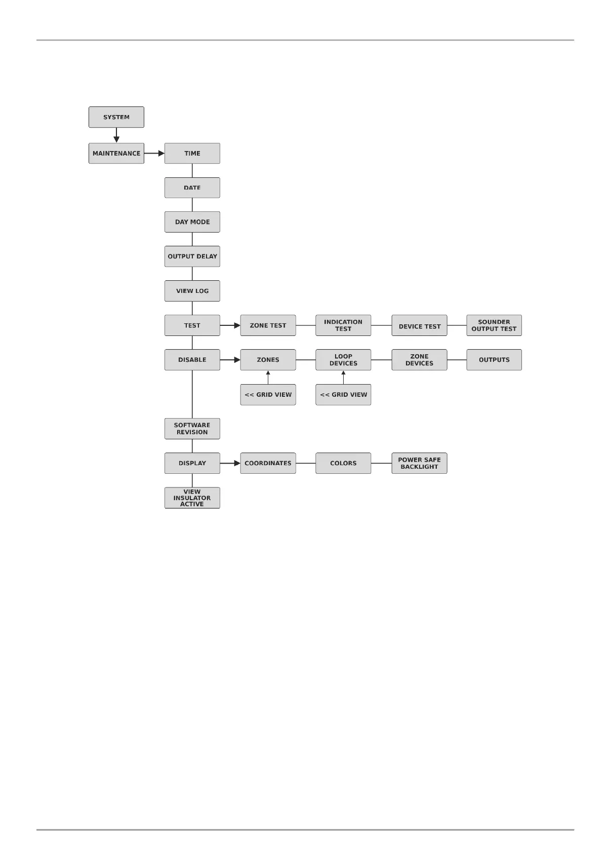
APPENDIX А - General Menu Structure - Continue
MAINTENANCE MENUS Installers Access Level 3

Table of Contents

Other manuals for Teletek electronics iRIS8

Related product manuals